您现在的位置是:首页 > 拟在建项目网站首页拟在建项目
澳大利亚沃利(Worley):国际知名的工程项目服务公司
沃利集团是全球领先的工程项目服务公司,在当前应对气候变化,世界逐步走向低碳未来的大背景下,沃利集团高度重视并认可可持续发展带来的市场契机,并提出“创造更加可持续发展的世界”的战略目标,现阶段正处于战略转型时期。本文梳理了沃利集团的战略举措,分析了集团的财务现状,总结了集团的成功经验,以期为工程建设企业提供借鉴意义。
01、公司概况
沃利集团Worley Limited(ASX:WOR)(以下简称“集团”)是全球领先的工程项目服务公司,在能源、化工和资源领域为全球客户提供专业、全过程的项目服务和咨询服务,集团总部设立于澳大利亚,在46个国家拥有超5.2万名员工。2019年4月,集团前身WorleyParsons与Jacobs工程公司的能源、化学和资源部门(ECR)合并,组建了全新品牌Worley,这次并购对集团来说是新的里程碑。根据ENR公布的2022年度“工程设计企业国际营收(海外收入)225强”和“工程设计企业全球营收150强”,Worley分别排在第2位和第7位。
集团管理层相信市场客户应对气候变化、能源转型的势头强劲,对可再生和可持续的解决方案不断增长的需求正在改变市场格局,并相信集团可以从可持续发展的大趋势中获益,现阶段,集团正加快推进可持续性、数字化的战略转型。
2020年,集团提出“创造一个更加可持续发展的世界”的目标,致力于提供专业知识、技术方案、人才智力支持推动客户向低碳未来转型,解决客户复杂的可持续发展难题,与客户共同应对气候变化,引领能源转型,并紧跟数字化变革的步伐。
美盛沃利(Maison Worley Parsons)是Worley在中国的执行机构,成立于2002年。2011年12月,美盛沃利更名为沃利帕森中国,2012年,公司更名为北京沃利工程技术有限公司,现拥有北京、上海、南京、天津、成都和苏州6个办公室,共1500+工程设计和项目交付专业人员。公司在中国已有10多年的工程服务经验,在油气、化工、能源、矿山冶金、医药等各个领域提供全方位的工程服务,包括项目咨询、总图规划、概念/基础/详细设计、采购、施工管理和项目管理等。

02、发展战略
1、战略定位
集团的战略定位包含高端解决方案提供商、商业活动领导者、世界一流交付者、拥有前沿能力和一流人才共4方面内容。
高端解决方案提供商:支持客户的可持续发展活动,提供变革性的自动化和数字化解决方案。
商业活动领导者:践行ESG可持续发展理念的领导者,致力于实现净零排放。
世界一流交付者:坚持安全、质量、速度、高效的交付原则,利用专业知识、数据、数字化、业务流程平台改进员工的工作方式。
拥有前沿能力和一流人才:吸引、保留、招聘、调配各类人才增强现有市场地位。
2、战略举措
(1)可持续发展战略
可持续发展贯穿集团所服务的所有业务市场,集团正积极将可持续性发展相关业务打造为未来收入的最大比例,在FY2022,可持续发展相关业务营收在总营收中占比已达到35%。
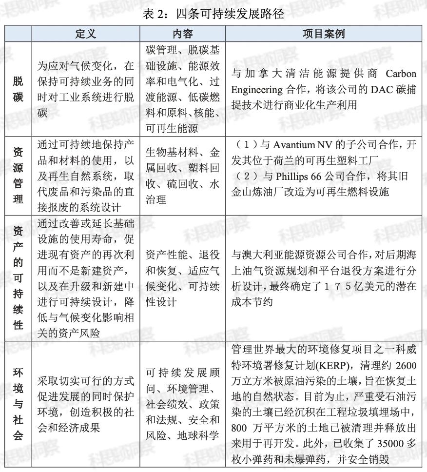
集团已将战略增长重点明确为4个清晰的可持续发展路径,具体包括脱碳、资源管理、资产的可持续性、环境和社会。

(2)数字化转型战略
积极推进数字化转型建设。集团投资于数字解决方案、数据科学和数字团队,以提高效率并专注于可持续性解决方案,投资建设全球系统和平台,包括安全、销售、后台、知识和管理系统,促进业务集成化。除此之外,集团努力成为数字技术应用的领导者,使用高价值的数字化解决方案来自动化工作,为员工提供所需的数字化工具,另一方面,加速业务的数字化转型,为客户提供更高价值的解决方案。
(3)人才发展战略
重视人才发展和公司治理。集团制定了具有国际竞争力的薪酬策略,结合战略转型对高管完善制定业绩激励计划,鼓励员工专注于创造长期价值;集团积极发展员工的能力和可转移技能,以支持重点行业和客户需求的增长,同时,科学制定章程、政策和守则,设立各类委员会,确保集团治理符合安全、绩效标准。
(4)企业文化战略
倡导营造多元包容的企业文化。集团鼓励建立没有歧视偏见的工作文化,使每个人都受到重视、尊重和支持,建立员工的归属感和包容感;为平衡男女员工比例,集团结合业务发展实际需要招募了更多女性担任高级领导职务;集团还为员工提供心理健康培训,创建安全、尊重员工的工作场所,推动建设种族平等文化。
(5)风险管理战略
扎实做好风险管控。集团监控运营环境中的关键风险和重要风险,制定针对可持续性风险、战略风险、操作风险、声誉风险、金融风险的风险管理措施,寻求科学合理的风险管理方案。
(6)财务管理战略
严格财务资金管理。集团重视制定成本节约计划,科学控制成本,实现ECR收购的成本协同效应,具体通过减少可自由支配的开支,增加共享服务的使用和精简组织结构来实现运营成本的控制;另外,集团专注于现金管理,确保强劲的资产流动性,为未来发展建立稳固的财务状况。
03、经营状况
集团近5年的营业收入呈快速增长趋势,年均复合增长率为19.11%。FY2022的营收为97.05亿澳元,较FY2021小幅增长1.88%。

1、区域市场经营情况
集团积极布局国际市场。集团的市场布局主要包括Americas(美国、加拿大、拉丁美洲)、EMEA(欧洲、中东、非洲)、APAC(澳大利亚、太平洋地区、亚洲和中国地区)3大区域。目前集团以Americas市场和EMEA市场为主,APAC市场占比最小,且呈逐年递减趋势。FY2022,Americas市场和EMEA市场份额占比分别为46%和35%。

EMEA市场实现的利润最高,APAC市场的利润率最高。2022财年,各区域市场的利润均有所提升,其中EMEA市场利润的增幅高达40.1%,实现利润略高于Americas市场。利润率方面,Americas市场的利润率由6.8%下降到6.5%,主要受外部环境影响客户营销支出减少,另外利润率较低的建筑工程业务比例增加,这一业务结构变化也对业绩造成了影响。APAC市场和EMEA市场的利润率均有所提升,分别达到10.6%和8.9%。

2020年6月,集团将业务运营模式由4大业务线管理(能源与化工服务、采矿和金属服务、重大项目和综合解决方案、Advisian咨询业务)调整为区域市场管理,Americas为一个大区,EMEA和APAC为另一个大区,分别设置区域总裁。这种管理模式简化了集团和客户的关系,方便与客户进行跨业务合作,在整个产品生命周期中更高效地交付工作。
2、业务板块经营情况
集团的业务板块由能源、化工和资源3大类构成。

从总收入的业务结构来看,集团业务多元化趋势明显,能源业务占比从FY2018的78%逐步下降到FY2022的49%,相反,并购ECR后,化工业务比重增至37%,资源板块业务也有所提升,占比约14%。

利润贡献由以能源业务为主,转向能源和化工并重的格局。EBITA方面,能源板块高于化工板块和资源板块,但化工板块和资源板块的EBITA增速显著,尤其是化工板块,增幅达到41.33%。 2022财年,能源、化工和资源板块的EBITA分别为3.27亿澳元、3.02亿澳元和1.06亿澳元。
利润率方面,化工业务近年呈上涨趋势。在FY2022期间,能源板块的利润率由6.8%增至7.3%。化工板块的利润率由7.3%增至9.1%,主要受需求增长所致。资源板块的利润率由6.6%上升至8.3%,主要EMEA地区业绩和可持续项目的增长所致。

04、财务分析
集团具有良好的财务水平,体现在较好的盈利能力、发展能力、较强的偿债能力。
从集团的盈利能力和发展能力来看, 2022财年盈利能力和发展能力的相关指标都出现了不同程度的回弹。2022财年集团的净利润大幅提升至1.77亿澳元,同比增长118.52%。净资产收益率增至2.7%,较上一年增长0.9个百分点。经营活动现金流量净额较2021财年下降68.67%,但由于集团持续关注回款情况,净现金流水平依旧充沛。集团仍具有较好的盈利能力和发展能力。

从集团的偿债能力来看,财务风险较小。流动比率大于1,表明集团短期变现的资产数额充足,有较好的短期偿债能力。资产负债率是衡量负债水平及风险程度的标志,集团保持较低的资产负债率,表明长期偿债能力较强,经营稳健。

从集团的营运能力来看,应收账款周转率整体上有所提高,集团回款速度提升,平均账期缩短,回款风险降低。总资产周转率和流动资产周转率均有所下滑,其中2019年总资产周转率大幅下降,主要系Worley收购美国Jacobs工程公司的能源和化工业务,导致2019财年产生较高的商誉,无形资产大幅增加,总资产周转率显著下降至0.89。

05、成功经验分析
秉承可持续发展理念。多年来,集团一直致力于脱碳技术,如氢、电气化、碳捕获和海上风能等,拥有强大的客户资源、行业内的伙伴关系和联盟、丰富的战略项目积累、全球范围的业绩记录证明。
战略性并购,实现业务多元化发展。集团通过战略性和针对性的收购,在地理、行业、服务内容方面具有多样性和规模性,目前已在49个国家开展业务,在总收入和利润方面,不完全依赖于单一客户。并购之后的公司积极将内部资源与本土力量相结合,实现优势互补。
强化客户服务,项目交付能力强。集团十分关注客户需求,致力于为客户提供满意的服务。虽然管理体系完善而庞大,但其在项目执行的方式和业务运营的模式上始终保持着高度的灵活性,积极通过项目的前期咨询来了解关键性问题,进而调整服务内容以更好地贴近客户,为客户服务。集团具有在全球范围迅速部署业务的能力,依靠强大的专家人才库、技术能力和专业知识,为客户提供创新的解决方案,完成技术复杂项目的交付。
