您现在的位置是:首页 > 拟在建项目网站首页拟在建项目
宁夏40万吨甲醇项目1.5亿元合同中标!
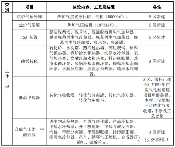
近日,中国化学十一公司中标宁夏宝丰能源集团股份有限公司焦炉气综合利用制甲醇项目,中标金额1.5亿元。该项目施工内容为A区非催化转化装置...
近日,中国化学十一公司中标宁夏宝丰能源集团股份有限公司焦炉气综合利用制甲醇项目,中标金额1.5亿元。


该项目施工内容为A区非催化转化装置、焦炉气脱硫、合成压缩及合成装置、二期甲醇项目与焦炉气制甲醇项目管道碰口、装置区内地管、装置区内管廊及管道等装置,占地面积约8000㎡。B区包含预处理、焦炉气压缩、TSA变温吸附、气柜土建基础与原生产管道碰口、装置区内地管、装置区内管廊及管道、火炬及配套设备基础、火炬管廊及管线等装置,占地面积约25000㎡以及横跨A、B区管廊改造及管道安装,总长约5000m。




