您现在的位置是:首页 > 拟在建项目网站首页拟在建项目
山西临汾新建170万吨煤化工项目公示
10月20日,山西蔺鑫煤焦化有限责任公司170万吨/年焦化配套20万吨/年甲醇联产6万吨/年合成氨项目环境影响评价公众参与信息公示。
山西蔺鑫煤焦化有限责任公司(以下简称蔺鑫煤焦化公司)成立于 2018 年 3 月,是山西永鑫煤焦化有限责任公司控股子公司。根据山西永鑫煤焦化有限责任公司的发展规划,蔺鑫煤焦化公司结合《关于印发山西省焦化产业打好污染防治攻坚战推动转型升级实施方案的通知》(晋政办发【2018】98 号)通过“关小上大”,在淘汰置换产能基础上,决定在安泽县唐城煤焦化深加工园内建设 170 万吨/年焦化配套20 万吨甲醇联产 6 万吨合成氨项目。
安泽县经信局对 170 万吨/年焦化工程出具了备案证明(编号:2018-11),项目建设符合《关于临汾市压减过剩焦化产能工作方案的批复》(晋焦压减组办字〔2019〕3 号)中对临汾市焦化产业布局规划审核意见:通过产能置换和兼并重组建设的大型独立焦化升级改造项目,原则上布局在安泽等已依法设立的工业园区,同时也符合《临汾市焦化行业压减过剩产能暨焦化行业统筹布局高质量发展实施方案》(临政办发〔2019〕40 号)要求,项目也属于《关于商情加快办理部分重点焦化升级改造项目有关前期手续的函》,即山西省工业和信息厅于 2020 年 7 月 2 日下发文件中的重点项目,本项目剩余焦炉煤气全部送甲醇联产合成氨装置,安泽县发展和改革局对焦炉煤气综合利用项目出具了备案证(项目代码:2019-141026-25-03-109756)。
本项目拟建厂址位于安泽经济技术开发区,山西省人民政府以晋政函〔2018〕166 号下发了同意设立的安泽经济技术开发区,该区采取“一区两园”的模式,包括唐城工业园和现代医药园。安泽经济技术开发区设立批复后,编制开发区规划环评伊始,由于以安泽道地中药材加工的现代医药园产业项目尚未明晰,鉴于唐城工业园在已设唐城煤焦化深加工园区基础上而设立,且二者在空间布局上的一致性,为了加快入驻唐城工业园焦化产业链项目办理环评手续,临汾市生态环境局于 2019年 5 月 13 日以临环审函〔2019〕14 号文出具唐城煤焦化深加工园区规划环评审查意见,该审查意见明确:安泽县唐城煤焦化深加工园区是安泽经济技术开发区的一部分,规划发展目标中焦化产能为 750 万吨级。
项目介绍
项目名称∶170万吨/年焦化配套20万吨/年甲醇联产6万吨/年合成氨项目
项目性质∶新建
建设地点∶安泽县唐城煤焦化深加工园大西沟内
建设单位∶山西蔺鑫煤焦化有限责任公司
建设周期∶两年
建设内容∶
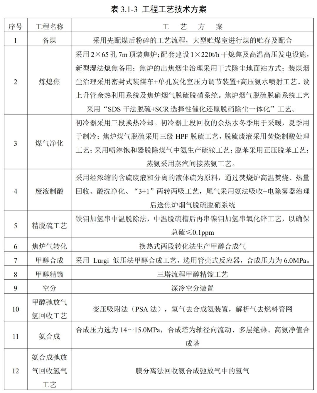
焦化工程建设内容包括2x65孔JNX3-70-2型7.0m大型顶装焦炉(含220t/h干熄焦装置)生产工艺
配套的甲醇联产合成氨项目建设内容包括焦炉气压缩、干法脱硫及蒸汽转化、合成气压缩、甲醇合成、甲醇精馏、甲醇弛放气提氢+氮气压缩、甲烷化、氢氮气-循环气压缩、氨合成+氨冷冻等装置
整个项目分为主体工程、辅助工程、公用工程、环保工程、储运工程以及依托工程等化化网爆化工


