您现在的位置是:首页 > 新闻资讯网站首页新闻资讯
关注!中能建兰州新区绿电制氢氨项目EPC招标
11月16日,中能建兰州新区绿电制氢氨项目EPC总承包工程招标公告发布,文件显示,项目建设地点在甘肃省兰州市兰州新区精细化工园区;建设规...
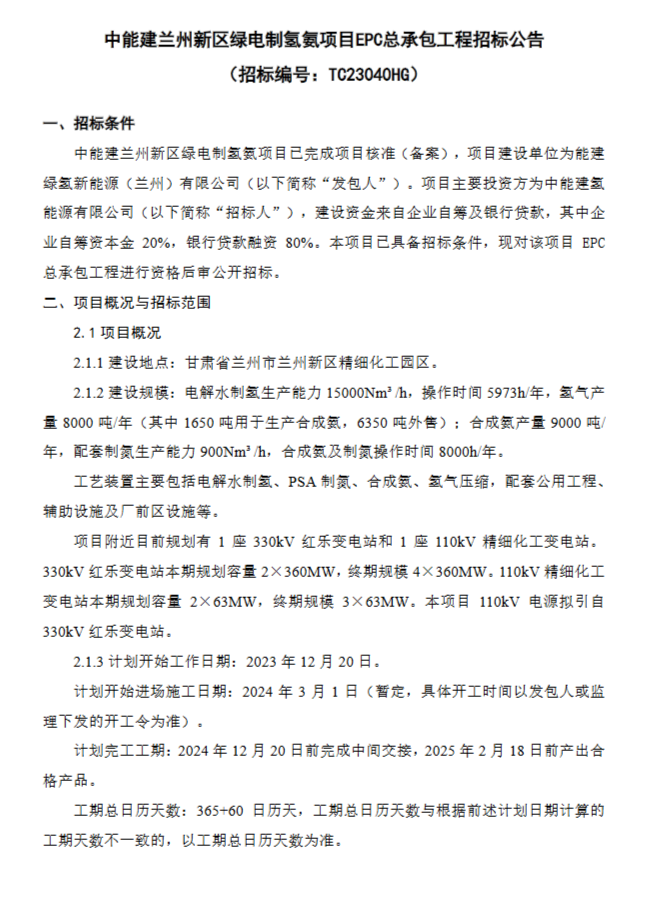
11月16日,中能建兰州新区绿电制氢氨项目EPC总承包工程招标公告发布,文件显示,项目建设地点在甘肃省兰州市兰州新区精细化工园区;建设规模为电解水制氢生产能力15000Nm?/h,操作时间5973h/年,氢气产量8000吨/年(其中1650吨用于生产合成氨,6350吨外售);合成氨产量9000吨/年,配套制氮生产能力900Nm?/h,合成氨及制氮操作时间8000h/年。
来源:中国能建
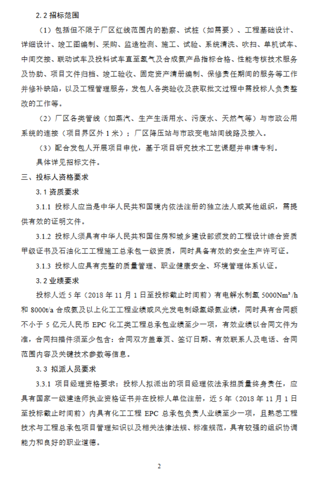
其中工艺装置主要包括电解水制氢、PSA制氮、合成氨、氢气压缩,配套公用工程、辅助设施及厂前区设施等。项目计划开始工作日期为2023年12月20日;开始进场施工日期为2024年3月1日(暂定,具体开工时间以发包人或监理下发的开工令为准);完工工期为2024年12月20日前完成中间交接,2025年2月18日前产出合格产品。要求招标人有近5年(2018年11月1日至投标截止时间前)有电解水制氢5000Nm?/h和8000t/a合成氨及以上化工工程业绩或风光发电制绿氢绿氨业绩,同时具有合同额不小于5亿元人民币EPC化工类工程总承包业绩至少一项。详情如下:




来源:氢能日参
