您现在的位置是:首页 > 新闻资讯网站首页新闻资讯
生态环境部等11部门关于印发《甲烷排放控制行动方案》的通知
生态环境部等11部门关于印发《甲烷排放控制行动方案》的通知各省、自治区、直辖市人民政府,新疆生产建设兵团,国务院有关部门:经国务院同...
生态环境部等11部门关于印发《甲烷排放控制行动方案》的通知
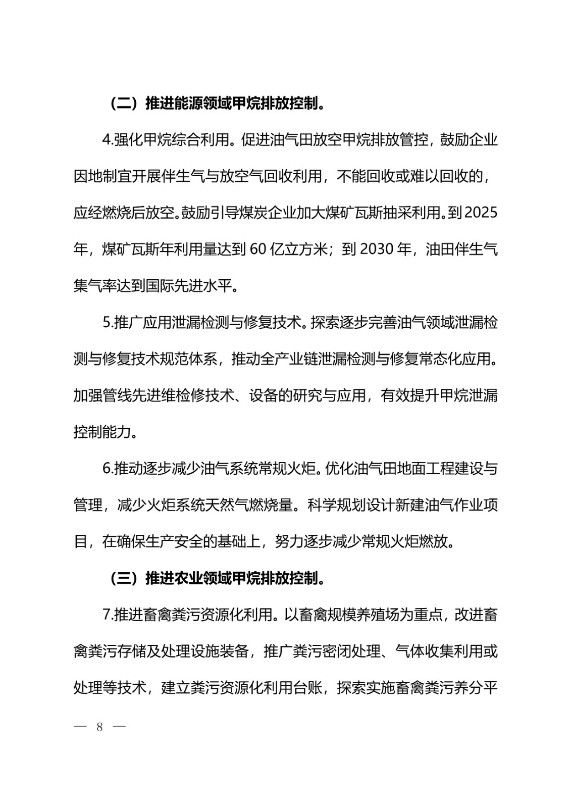
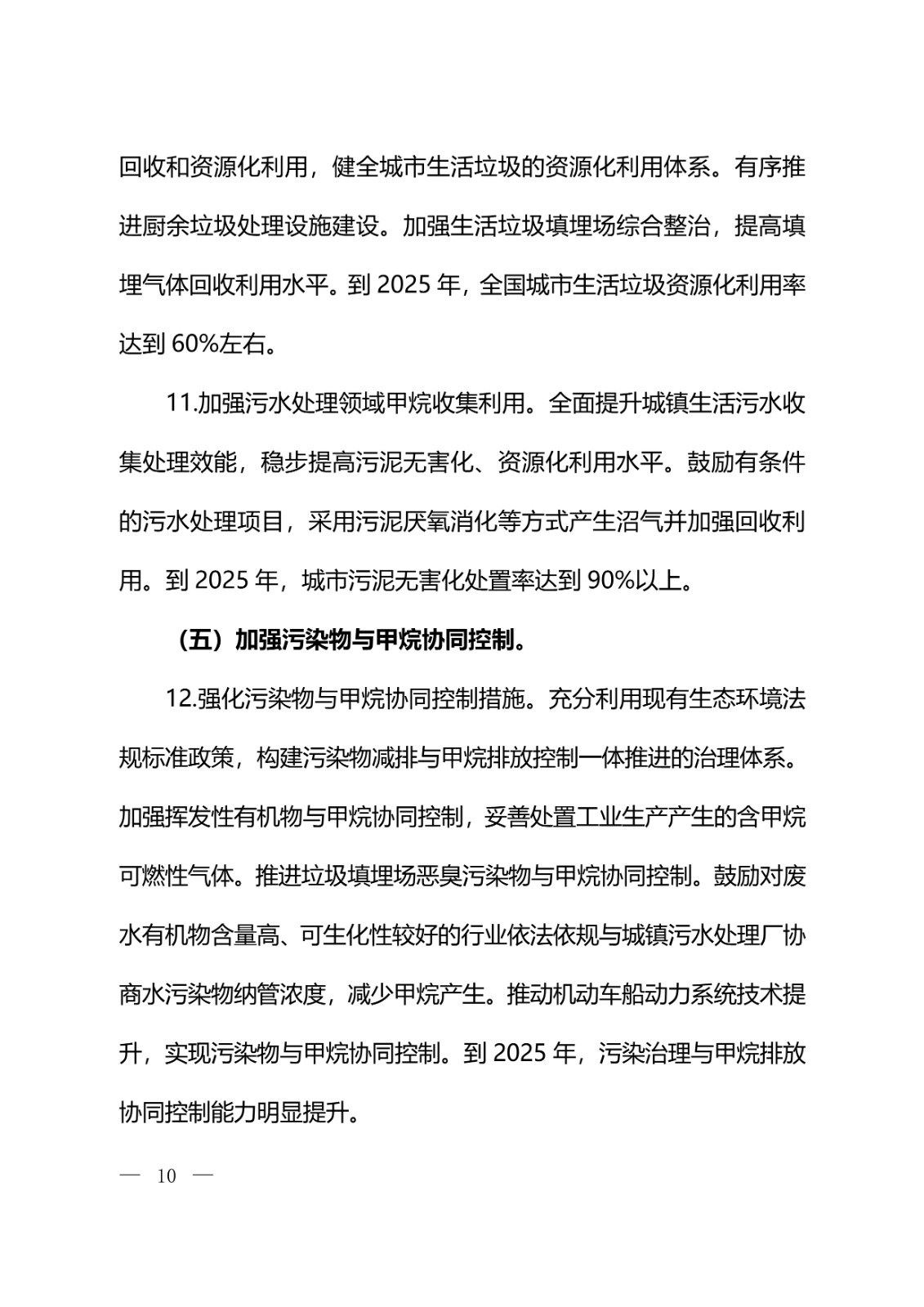
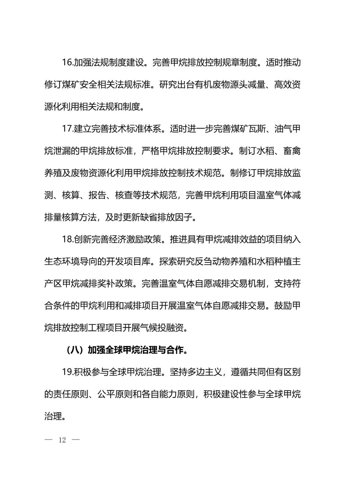
各省、自治区、直辖市人民政府,新疆生产建设兵团,国务院有关部门:
经国务院同意,现将《甲烷排放控制行动方案》印发给你们,请认真贯彻执行。
生态环境部
外交部
国家发展改革委
科技部
工业和信息化部
财政部
自然资源部
住房城乡建设部
农业农村部
应急管理部
国家能源局
2023年11月7日
(此件社会公开)
生态环境部办公厅2023年11月7日印发











