您现在的位置是:首页 > 新闻资讯网站首页新闻资讯
中核集团成功举办2023年度供应商大会暨首届供应链伙伴发展大会

为深入贯彻落实党中央关于从战略高度保障产业链供应链安全的各项决策部署,着力提升中核集团供应链管理水平,共谋核工业产业链供应链高质量发展新篇章,7月3日,以“核力共创 携手未来”为主题,中核集团2023年度供应商大会暨首届供应链伙伴发展大会在福建厦门成功举办。中核集团总经理、党组副书记顾军,相关国家部委、地方政府、学会、行业协会领导嘉宾及120余家供应商代表出席大会。
顾军在致辞中表示,中核集团承担着国家安全基石的历史使命,肩负着保障国家能源安全的现实任务,责任重大,使命光荣。长期以来,供应商伙伴们坚守初心使命,与中核集团精诚合作,助力中核集团取得了瞩目成绩。在核科技工业体系能力建设与技术创新发展的关键期,期望核工业全产业链的合作伙伴们“上下同心,尽锐出战”,通过技术创新、数据互联、生态构建等方式,进一步深化伙伴关系,加强优势互补,在关系国民经济和国家安全的核工业产业领域充分发挥顶梁柱和压舱石作用。中核集团将做好产业链供应链发展的引领者,做好产业能力整合发展的集聚者,与各级供应商共同携手,共同谋划,共同打造精益化、协同化、国际化、智慧化、绿色化的现代供应链生态圈,全面开启建设世界一流核产业链供应链的新征程。
生态环境部华东监督站副主任韩文平表示,当前,积极安全有序发展核电成为深入推进“双碳”战略和能源结构调整的重要内容,我们要深入学习贯彻党的二十大精神和习近平总书记重要指示批示精神,深刻认识核安全的极端重要性;坚持源头治理,持续推进核电领域的核安全文化建设;加强过程管控,建立更加有效的供应链管理体系。通过建设更加协调有序、稳健可靠的核电产业链供应链,打造核安全领域全球标杆,促进我国核电事业高质量发展。
大会活动上,集团公司经营管理部代表中核集团作《坚定使命担当 共创供应链高质量发展新局面》主旨报告。面对核工业“现代供应链”创新发展的战略任务,中核集团分享了在采购与供应链体系建设上取得的成果成效,提出了深入构建供应链伙伴关系的举措建议,打造开放共赢的供应链生态圈;进一步提高供应链上下游粘性和韧性,共同引领核产业链创新发展。
会上,中核集团与所属部分单位及供应商代表签署了相关合作协、供货合同。
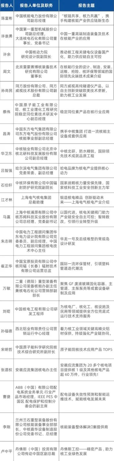
中国核能行业协会副理事长兼秘书长张廷克、中国核学会副理事长兼秘书长刘建桥出席大会并致辞。在“核工业产业链前沿技术与产品发展创新成果”主题演讲环节,20余位行业专家和企业代表分享了他们对核电产业和供应链管理的最新研究成果和实践经验,共同探讨核电产业链的发展趋势和挑战,合力推进中核集团供应链、产业链、价值链、创新链和生态链融合,着力构建高质量发展产业生态圈。
大会同时举办了展台展览活动,进一步深化了供应链生态建设,积极推动上下游企业间供应链资源共享与业务协同,推动产业深度融合,加强经验交流,为集团公司内部单位与外部优秀供应商搭建优势技术产品的宣传交流平台。
中核集团将秉承开放协同理念,与在座各位建立和维护长久、紧密伙伴关系,不断构建并完善“强核心、大协作”的核工业产业协同体系,与合作伙伴共谋、共建、共保供应链的安全稳定,共享产业链上下游一体化协同发展成果,共创核工业发展的新篇章!
本次大会活动由中核集团主办,中国核电、战略规划总院承办,福清核电、漳州能源协办。
核工业产业链前沿技术与产业发展
创新成果主题讲演清单

