您现在的位置是:首页 > 新闻资讯网站首页新闻资讯
深度 | 业绩高位回落,低碳趋势和产业升级引领发展—石化行业年度回顾与展望

核心要点
近两年为石化行业盈利历史高点,全年盈利仍在高位;需求端影响逐步显现,业绩开始高位回落。
上游,油气价格高位震荡,量价齐升使油气开采业利润大幅增长。保供仍是油气产业的重中之重;油气开发与可再生能源耦合成行业新趋势。
中游,高价原油库存和化工品价格下滑影响下,炼化装置盈利水平在第三季度降至低位;国际能源价格上涨,导致烷烃路线项目的盈利性也受到影响;煤化工在高油气价格下展现了较强的盈利性。“双碳”趋势推动中游向新能源材料、绿氢、绿电、绿氨等领域投资布局。
下游,化工板块整体表现超出预期,但盈利水平在下半年持续下滑转为同比下降;二级板块业绩分化明显。高端新材料应是板块未来主攻方向。
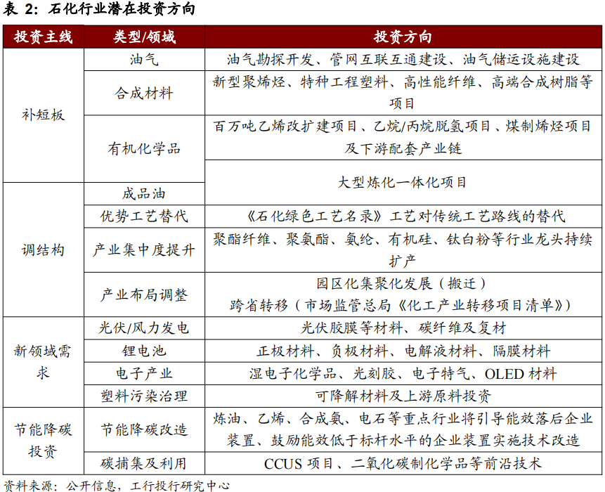
未来行业的新增投资将主要围绕以下几条主线:一是补短板;二是调结构;三是新领域需求,四是节能降碳投资。
目录
1. 整体:近两年为石化行业盈利历史高点
1.1 全年盈利仍在高位,需求端影响逐步显现
1.2 行业投资继续恢复,部分领域存过热风险
1.3 中小企业经营有所好转,仍受制约
1.4 进口压力持续存在
2. 上游:油气开采景气高企
2.1 行业盈利恢复高光时刻
2.2 能源保供和低碳发展是行业发展重点
3. 中游:炼油化工业绩承压
3.1 盈利逐季下降,煤制路线相对优势
3.2 “双碳”趋势引导中游投资方向
3.3 外资企业大规模进入中国炼化中游
4. 下游:化工板块业绩尚可,逐步承压
4.1 化工板块业绩表现分化
4.2 高端新材料应是板块主攻方向
4.3 欧洲能源危机为国内化工产业带来机遇
5. 总结与展望
正文
供给侧结构性改革是疫情前行业的主要发展脉络,旨在解决行业结构性矛盾突出、产业布局不尽合理等长期存在的难题。在宏观经济下行压力日益增大的背景下,2017年起石油和化学工业增长持续减缓,直至2020年因新冠疫情全球蔓延下降至最低点。石油和化学工业联合会历年发布的行业经济运行情况显示,需求增长放缓、效益不佳、投资动力不足、中小企业压力大、进口压力大等是行业发展中长期存在的现实问题。

2021年以来,受益于国内疫情防控所带来的产业链、供应链稳定优势,以及前期供给侧结构性改革所取得的成果,石化行业盈利大幅好转、并创历史新高。
1、整体:近两年为石化行业盈利历史高点
1.1 全年盈利仍在高位,需求端影响逐步显现
经济下行带来的需求不振,叠加结构性产能过剩等问题,石油和化学工业主营业务收入和利润总额增速自2017年起持续下降,利润总额在2019年、2020年连续两年负增长,行业经历了较长时间的低迷。2021年,在全球供需错配、货币超发等因素影响下,全球能源和大宗商品价格显著上涨;上半年国内经济复苏强劲,全年出口超预期,石油和化学工业景气高企,行业营业收入和利润总额均创历史新高,利润历史上首次突破万亿元。
2022年,我国经济面临需求收缩、供给冲击和预期转弱三重压力,截止三季度末全国GDP增速仅为3%。虽然宏观经济整体承压,但石油和化学工业主要经营指标在2021年创历史新高的情况下,2022年继续实现增长,超出市场预期。2022年前三季度,全行业实现营业收入12.25万亿元,同比增长18.5%;实现利润总额9794.3亿元,同比增长7.6%。

油气价格大幅上涨、产品价格坚挺是上半年业绩超预期增长的主要原因。进入下半年以来,全球经济下行压力不断积聚,国际油价开始回落,主要化工品价格也开始下降。成本端支撑有所弱化,而需求端也日益不振,行业增长显著放缓。为上半年行业业绩高位继续增长做出主要贡献的石油和天然气开采业、化学原料和化学制品制造业,两个行业的利润总额同比增速在下半年呈逐月下降态势。截至10月底,化学原料和化学制品制造业利润总额已转为同比下降3.6%。预计全年行业增长将进一步放缓。

1.2 行业投资继续恢复,部分领域存过热风险
2004~2014十年间,化工行业投资年平均增幅超过25%,长期的高投资增速导致部分产业面临产能过剩局面,新常态下高增速难以为继。行业在2017年到2020年间的投资动力不足,一方面是因为效益不佳导致企业投资能力和意愿不强;另一方面是在供给侧改革、环保压力下,企业投资方向不明,无法找到新的增长点。

2021年以来,随着企业经营情况大幅好转,行业固定资产投资恢复增长态势,尤以石油和天然气开采业和化学原料及化学制品制造业最为显著。但是,值得注意的是,近两年石化产业的高景气行情让相当多市场主体产生投资冲动,部分领域的投资过热风险需引起关注。
1.3 中小企业经营有所好转,仍受制约
经济下行、行业增长放缓等使得石化中小企业面临较大经营压力。石油和化学工业规模以上企业数量在2017年~2020年间持续下降,四年下降超过3000户。除安全、环保监管趋严等因素外,体量小、资金不足、创新能力薄弱使得石化中小企业在经济下行周期中抗风险能力相对较差。

2021年以来,随着行业盈利大幅好转,规模以上企业数量有所回升。截止2022年上半年,行业规模以上企业数量达到28500家,比去年同期增加1823家。但是,中小企业发展仍受制约,主要体现在全行业效益创历史新高情况下增长出现分化。行业及产业链利润向资源型、头部大型企业集中,下游中小型企业效益增长有限甚至出现下滑。技术、资金和人才等方面的欠缺仍是中小企业转型升级的限制性因素,需要在政策层面引导、支持中小企业走“专精特新”发展之路提升竞争力。
1.4 进口压力持续存在
石油和化学工业进出口贸易逆差长期保持在2000亿美元以上,面临较大进口压力。一方面,原油和天然气两种主要化石能源高度依赖进口是行业长期贸易逆差的重要原因。另一方面,我们必须要看到,虽然我国化学工业规模已经全球第一,但是仍有大量化学制品需要进口。从净进口量上看,我国有机化学原料和合成材料的净进口量仍超过6000万吨/年。

2022年上半年,石化产业进口整体呈现量减价增态势。国际油气价格高位使得行业贸易逆差高达1724.4亿美元,同比大增37.4%。未来我国仍将长期大量进口油气资源;有机化学原料和合成材料等化学制品的净进口量近两年有所降低,但绝对量仍然巨大。受限于产业结构、产能不足、技术制约等因素,石化产业仍在部分领域无法有效满足下游需求。解决下游尚未满足的需求是行业未来重点发展方向。
2、上游:油气开采景气高企
2.1 行业盈利恢复高光时刻
国际油气价格高位使我国油气进口量在2022年有所下降。国内油气产量在2022年继续实现增长;原油产量增长相对稳定,天然气产量增速有所下降。油气价格高位震荡,量价齐升使油气开采业利润大幅增长。截止2022年10月,石油和天然气开采业实现营业收入1.05万亿人民币,同比增长42.5%;实现利润总额3563.2亿元,同比增长109.7%,行业实现利润有望接近2011~2013年的高光时刻;行业利润率达到34%,创近年新高。


2.2 能源保供和低碳发展是行业发展重点
(1)保供仍是油气产业的重中之重
化石能源仍将长期在我国能源体系中占据主导地位,鉴于原油和天然气过高的进口依赖程度,油气将长期面临较大保供压力。《“十四五”现代能源体系规划》明确,石油产量要稳中有升,力争2022年回升到2亿吨水平并较长时期稳产。天然气产量快速增长,力争2025年达到2300亿立方米以上。截止2022年11月,我国原油产量1.88亿吨,天然气产量1974亿立方米。相较“十四五”油气产业发展目标,持续加大油气勘探开发仍是行业未来工作重点。
(2)油气开发与可再生能源耦合成行业新趋势
油气田是能源生产大户,也是能源消耗大户。用能结构调整是油气开采业绿色低碳发展的必然要求。“双碳”战略提出以来,油气田耦合光伏、风电等可再生能源成为行业发展新趋势。发展风电、光伏等新能源产业,油气田具有先天优势:资源上,油气田拥有大量的闲置土地、生产井站及厂矿屋顶;消纳上,油气田终端用能场景和需求较为丰富;此外,油气田坐拥巨大地下环境容量空间,具备发展储能于藏的资源优势。将闲置空地和井场空地作为项目用地,积极发展光伏风力发电项目,也有助于盘活土地资源、降本创效。
3、中游:炼油化工业绩承压
3.1 盈利逐季下降,煤制路线相对优势
发展至今,我国烯烃产业已经形成油头、煤头、气头三种路线并存的发展格局。煤制路线在经历10年代的快速发展后,受制于资源、环境约束,近年来发展有所趋缓。气头路线仍处于产能快速释放状态。

原料成本对三条路线的盈利性具有较大影响。油价高位震荡,炼化项目在前三季度盈利持续下降。2022年第三季度,在高价原油库存和化工品价格下滑影响下,炼化装置盈利水平降至低位。国际能源价格上涨,导致烷烃路线项目的盈利性也受到影响。以丙烷脱氢项目为主的企业,2022年前三季度呈亏损或微利状态。煤化工在高油气价格下展现了较强的盈利性。除煤制烯烃外,煤制油、煤制气等具有战略储备意义的煤化工项目也在今年实现盈利。
3.2 “双碳”趋势引导中游投资方向
“双碳”战略将带来我国能源结构深刻变革,带动光伏、风电、氢能、新能源汽车等产业快速发展,从而为石化产业带来新的增长点和发展机遇。另一方面,石化产业同样面临自身碳减排的压力,业内企业发展方式也面临新的变革。石化企业布局新能源,加大新能源材料领域投资是近年非常显著趋势。从产品选择看,依托原有产业进行延伸较为普遍。石化龙头具备资金优势,向产业链下游延伸进入新能源材料领域后具备原材料成本和一体化优势,可能会对原有产业格局产生冲击。此外,还有石化龙头直接跨界进入锂电池正极材料等无机化工领域。
石化产业作为工业碳减排的重要领域,除节能降碳改造升级、先进工艺替代落后装置外,企业利用绿电或绿氢实现降碳将是未来重要发展方向。当前氢气主要用于石化领域,制氢过程是石化产业碳排放的主要来源。绿氢应用于石化产业,仅需解决制氢过程的成本问题即可,不涉及同样具备难度的储运和分销环节,因此石化产业是绿氢最具潜力和可行性的应用领域。2022年,260万吨/年煤制烯烃和配套40万吨/年植入绿氢耦合制烯烃项目获得国家生态环境部环评批复,有望为煤化工领域绿氢应用做出示范。此外,还有石化龙头企业利用沿海资源优势,建设风电、光伏项目,介入绿电领域。
绿氨逐步兴起。合成氨工艺中碳排放集中在制氢过程。无论是从工艺可行性还是实际减碳效果看,利用绿氢替代灰氢进行合成氨生产均具有较大应用潜力,不但可解决规模庞大的合成氨工业中的碳排放问题,绿氨作为能量载体还具有成为零碳燃料的潜力。《“十四五”新型储能发展实施方案》认可了氨的氢基储能和低碳燃料属性。2022年起,众多企业投身绿氨领域,大量绿氨项目列入规划。绿氨的经济可行性仍需电解水制氢成本的不断降低。
3.3 外资企业大规模进入中国炼化中游
我国已是全球最大化工市场,广阔市场需求和良好发展前景吸引跨国化工巨头纷纷在国内投资。巴斯夫、埃克森美孚等百亿美元级的大型独资石化项目已在年内获得实质性推进;沙特阿美与兵器工业集团炼化一体化、中海壳牌三期百万吨乙烯等合资项目也已在年内签约启动。继宣布15.6亿美元收购中国石化子公司上海赛科50%股权后,英力士将收购中国石化天津南港120万吨乙烯项目50%股权,共同参与项目建设。此外,沙特阿美也分别与中国石化就福建古雷炼化二期项目签署合作框架协议;和山东能源集团签署战略协议,合作范围涉及炼油化工一体化、氢能、可再生能源和碳捕集技术。无论是受能源危机困扰的欧洲化工企业重新布局产业链,还是传统油气巨头向下游延伸产业链,我国均有望成为重要的产业承接地。
4、下游:化工板块业绩尚可,逐步承压
4.1 化工板块业绩表现分化
在成本抬升情况下,化工板块整体表现超出预期,但盈利水平在下半年持续下降。2022年上半年,化工板块实现了与2021年相当的利润水平(9.2%),行业利润总额在2021年高基数基础上继续增长14.1%。在下半年,全球经济衰退所带来的需求不振,叠加国际油价下降导致的成本端支撑减弱,化工板块盈利水平持续下降,板块利润总额前9个月同比增长下降至0.3%;前10个月为同比下降4.4%、本年度内首次由正转负。

考察细分板块可以看到,各细分板块营业收入均实现增长,盈利情况表现分化。农化制品、非金属材料、电子化学品三个子板块是板块利润总额在前三季度仍能实现增长的主要因素。地缘冲突影响到全球化肥供应、粮食危机推升农化产品需求,全球农化产品价格高企,带动国内化肥、农药上市公司业绩继续增长。电子产业向国内转移为电子化学品带来广阔机遇,国产替代进程为国内电子化学品企业带来持续业绩增量。
4.2 高端新材料应是板块主攻方向
化工新材料是我国化学工业体系中市场需求增长最快的领域之一,同时也是自给率低、急需发展的领域。制造业的转型升级为化工新材料发展提供广阔市场,同时也对化工新材料发展水平提出更高要求。航空航天、新能源、汽车、电子信息、轨道交通等高端制造业的发展依赖于高端材料的支撑。
我国化工新材料的整体自给率在60%左右,仍有大量品类和数量的化工新材料高度依赖进口。部分产品近年国内取得突破,国产替代进程较快,如碳纤维、尼龙66和聚乳酸等产品。仍有大量新材料品种受技术原因国产替代进程较慢,进口依赖局面难以缓解。发展高端化工新材料,满足下游制造业高质量发展需求、实现进口替代,既是以国内大循环为主体的新发展格局对化工产业的具体要求,更是化工企业提升竞争力、增厚盈利水平的有效途径。
4.3 欧洲能源危机为国内化工产业带来机遇
2022年爆发的俄乌冲突加剧了欧洲地区的天然气供需矛盾,欧洲天然气价格处于远超历史均值的高位波动。天然气供应短缺、价格高企对欧洲化工产业将产生显著影响。一方面,高企的天然气价格无疑增加了欧洲化工品生产成本,企业因成本过高可能面临亏损问题,也有可能因竞争力下降或主动减产丢失市场份额。另一方面,欧洲为保障天然气基本需求,可能会对工业领域天然气使用进行限制,化工企业的正常生产和化工品供应可能因此受到影响,从而被动减产而丢失市场份额。
欧洲是全球第二大化工品生产基地,仅落后于中国。我国和欧洲在化工领域部分产业链重合,既在全球领域共同占据主导地位,又处于直接竞争关系。欧洲地区能源价格高涨推升化工品生产成本;而我国化工行业运行平稳,原材料、能源供给保障相对充分。对于中国和欧洲在全球供应中占据主导地位、同时中国出口量较大的产品,上述产品领域所涉及到的国内企业有望在欧洲天然气供应危机中,凭借成本优势在全球竞争中占据先机、扩大市场份额。
5、总结与展望
当前阶段,投资仍是我国稳增长的重要途径和有效手段。从全行业的角度看,结合“十四五”产业规划和碳达峰、碳中和战略大背景,我们认为,未来石化行业的新增投资将主要围绕以下几条主线:一是补短板;二是调结构;三是新领域需求,四是节能降碳投资。

补短板,主要涉及当前我国进口依存度较高的产品,既有资源禀赋原因,也有技术欠缺所带来的供给不足问题。针对有机化学品的巨大缺口,市场主体将通过投建炼化一体化项目、改扩建百万吨乙烯项目,以及不依赖原油资源的乙烷/丙烷脱氢项目、煤制烯烃项目等,从不同原料、不同工艺路线不断提升国内基础化学品的供给能力,仍是未来国内石化行业投资较为密集的领域。在该领域,需要关注产能持续提升、特定产业链供需反转的风险。合成材料方面,国内呈现高端产品供给不足、低端产品供应过剩的局面,我国进口合成材料主要以国内供应能力不足的高端产品为主。合成材料领域的投资,需要避免低水平的重复建设,投资应重点朝向未满足的需求。
调结构,主要涉及优质产能对落后产能、优势工艺对落后工艺的替代,产业集中度提升,以及产业布局调整等方面带来的投资。我国目前炼油装置平均规模落后于世界平均水平,投建大型炼化一体化项目既能提升炼油行业装置的平均规模,也可实现有机化学品供给能力的提升。优势工艺对落后工艺的替代、带来产业集中度提升的行业龙头持续扩产同样属于调结构的投资形式。以上调结构所带来的供给侧改革,均会形成市场化的优胜略汰,行业一般要经历阵痛期。此外,产业布局优化是我国石化产业近年来发展重点,包括园区化、集聚化发展,以及基于人工成本优势、资源优势、和容纳项目的空间等形成的产业跨省转移。大规模的产业转移将带来持续的行业新增投资。
新领域需求,主要涉及新兴产业、新业态所为化工行业带来的新机遇。前些年新业态拉动需求的典型例子,当属电商、快递物流行业的飞速发展,带动的聚乙烯、聚丙烯树脂需求近十年持续的高速增长。当前阶段,能够为化工行业带来新增需求的主要有可再生能源、锂电池、电子信息产业以及塑料污染治理等领域。上述领域的快速发展以及巨大潜在市场空间,将为相关领域的化工新材料、专用化学品带来广阔市场空间。
节能降碳投资,是石化行业解决自身碳排放的客观要求。碳达峰、碳中和发展战略下,石化行业自身面临较大的碳减排压力。节能降碳技术改造是实现自身碳减排最经济、最可行的方式。《石化化工重点行业严格能效约束推动节能降碳行动方案(2021-2025年)》中明确,将引导能效落后企业装置实施技术改造;对于能效介于标杆水平和基准水平之间的企业装置,鼓励结合检修等时机参照标杆水平要求实施改造升级。
