您现在的位置是:首页 > 新闻资讯网站首页新闻资讯
新冠疫情如何影响世界经济
核心观点
新冠肺炎疫情在中国已经基本得到控制,但在海外却在加速扩散。WHO数据显示,截至3月19日,新冠疫情已蔓延至150多个国家或地区,全球累计确诊209,839例,中国以外新增确诊达16,498例,当日中国内地新增确诊只有39例,全部为境外输入病例。
我们研究发现,目前各国疫情确诊人数和其经济发展水平呈正相关的统计关系:人均GDP高的国家,其每百万人确诊人数也较高。我们认为有三个可能原因:一,经济相对发达国家的人员流动性通常较大,国际化程度也更高,可能容易造成疫情感染和扩散;二,一些经济发达国家人口老龄化率相对较高,而目前临床数据显示老年人感染新冠病毒的几率更大,也造成了这些国家确诊人数的上升;三,发展中国家的卫生保健系统通常也相对比较落后,大规模进行病毒检测的能力不足,导致确诊病例数较低。
第三种可能尤其值得重视,因为这意味着目前的全球确诊人数依然可能被低估。因此,目前全球在关注美欧日等发达国家疫情防控的同时,也不能忽视疫情在发展中国家的扩散。WHO也一再强调,经济落后国家的卫生基础设施更为薄弱,疫情一旦在这些国家传播,可能会造成更大的危害。疫情是全人类面临的共同挑战,愈发需要各国加强合作,相互支持,共抗疫情。
新冠疫情对世界经济造成显著冲击。一方面疫情在全球范围内加速扩散,不确定性急剧升高,投资者信心受挫,从而引发金融和资本市场动荡;另一方面各国为控制疫情传播严格限制人员流动和交通运输,对经济按下暂停键,从消费端和生产端两个方面同时对经济运行带来压力。我们从资本市场、贸易、产业链和跨国投资四个方面对疫情所带来的对国际经济的影响进行了分析。
● 资本市场
随着新冠肺炎在全球蔓延,全球金融市场出现大幅波动,美股在不到两周时间内(3月9日-18日)四次熔断。除去疫情造成的恐慌情绪之外,近期世界经济增速普遍放慢也是资本市场调整的重要因素之一。A股估值处于历史相对较低水平,和其他主要资本市场相比,在本次疫情中下调幅度相对较小;
● 贸易
过去几年全球贸易增长明显放慢。CPB全球货物贸易指数显示,2019年全球贸易量较2018年减少0.5%,为2008年全球金融危机以来的首次下降,预期新冠疫情将进一步降低全球贸易增速。德国、韩国、墨西哥等贸易依存度较高国家面临的挑战也将更加严峻;
● 供应链
全球中间产品占全部货物贸易量占比已经超过一半,全球供应链已经紧密结合在一起。中国、美国、德国分别成为东亚、北美以及西欧地区的产业链中枢。疫情对产业链形成冲击,尤其对全球价值链融合程度高的行业,例如汽车、电子和机械设备,影响将更为明显;
● 跨国投资
疫情使得企业营收降低,信心受到影响,不利于跨国投资发展。联合国贸发会预测疫情会降低2020年全球外商直接投资5%至15%。值得注意的是,和国际贸易、资本流动不同,跨国投资更加关注投资目的地的市场环境和长期发展前景。今年是中国《外商投资法》实施的第一年,中国正进一步改善营商环境和扩大对外开放,我们预期中国将依然是外商重要的投资目的地之一。
一新冠肺炎疫情海外传播情况
新冠肺炎疫情在中国已经基本得到控制,但在海外却在加速扩散,欧洲成为“重灾区”。继世界卫生组织(WHO)在当地时间1月30日宣布新型肺炎疫情构成“国际关注的突发公共卫生事件(PHEIC)”之后,3月12日WHO进一步宣布新冠疫情已经成为“全球性流行病(pandemic)”。WHO数据显示,截至3月19日,新冠疫情已蔓延至150多个国家或地区,全球累计确诊209,839例,中国以外新增确诊病例数远远超出中国,达16,498例,海外疫情防控形势不容乐观。其中,病毒感染人数超1000的海外国家有15个,意大利成为海外疫情最严重的国家,确诊病例达35,713例,其他国家如伊朗、西班牙、韩国、法国、德国、美国等也处于疫情加速扩散状态。
图1 中国以及中国以外每日新增病例数对比,例
?截至3月19日
?数据来源:Wind,WHO,毕马威分析
图2 新冠肺炎疫情全球累计确诊病例,万人
?截至3月19日
?数据来源:WHO,毕马威分析
注:白色为没有数据的国家和地区
基于目前疫情传染数据,我们发现各国累计确诊病例数和该国经济发展水平呈正相关的统计关系:一个国家或地区的人均GDP越高,其每百万人新冠肺炎确诊人数也越高。
图3 各主要国家人均GDP与每百万人确诊人数关系
?注:累计确诊数据截至3月18日,人口和人均GDP(美元)取2018年数据。
数据来源:Wind,World Bank,毕马威分析
两者之间的正相关可能有三个解释原因:一,经济相对发达国家的人员流动性通常更大,国际化程度也更高,可能容易造成疫情感染和扩散;二,一些经济发达国家人口老龄化率相对较高,而目前临床数据显示老年人感染新冠病毒的几率较高,也造成了这些国家确诊人数的上升;三,发展中国家的卫生保健系统通常也相对比较落后,大规模进行病毒检测的能力不足,导致确诊病例数较低。
第三种可能尤其值得重视,因为这意味着目前的全球确诊人数依然可能被低估。病毒并不是没有在经济相对落后国家传播,而只是因为其检测能力不足,确诊数被低估而已。因此,目前全球在关注美欧日等发达国家疫情防控的同时,也不能忽视疫情在发展中国家的扩散。WHO也一再强调,经济落后国家的卫生基础设施更为薄弱,疫情一旦在这些国家传播,可能会造成更大的危害。疫情是全人类面临的共同挑战,愈发需要各国相互援助,相互支持,共抗挑战。
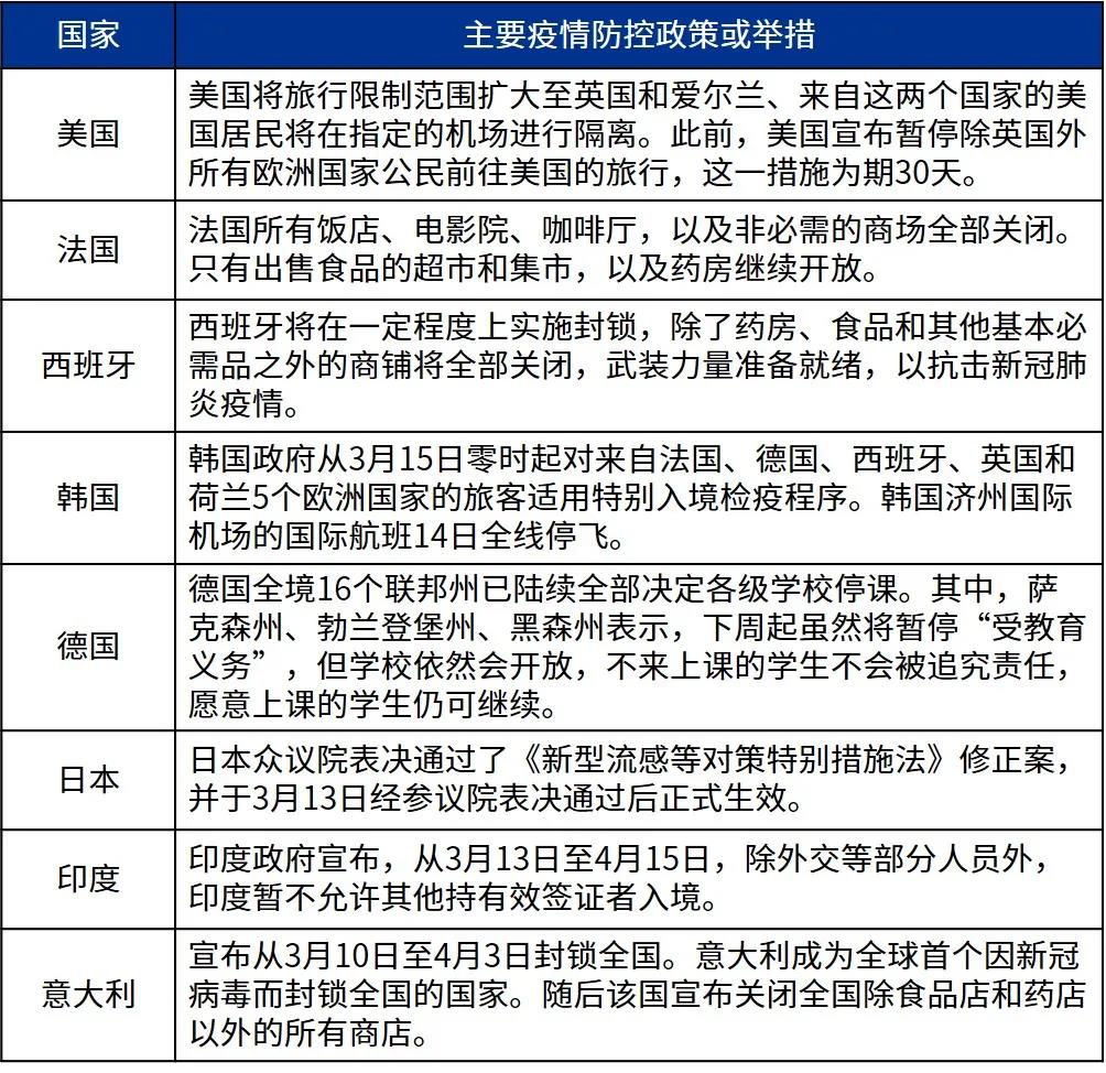
二各国应对疫情的政策对比
2.1控制疫情扩散措施
面对海外疫情快速蔓延的严峻态势,多个国家积极采取防控举措。对内,限制或禁止群体活动,减少人群聚集风险;对外,实行边境控制,采取严格的旅行限制措施。
表1 各主要国家疫情防控政策或举措

?截至3月19日
?数据来源:互联网公开资料整理,毕马威分析
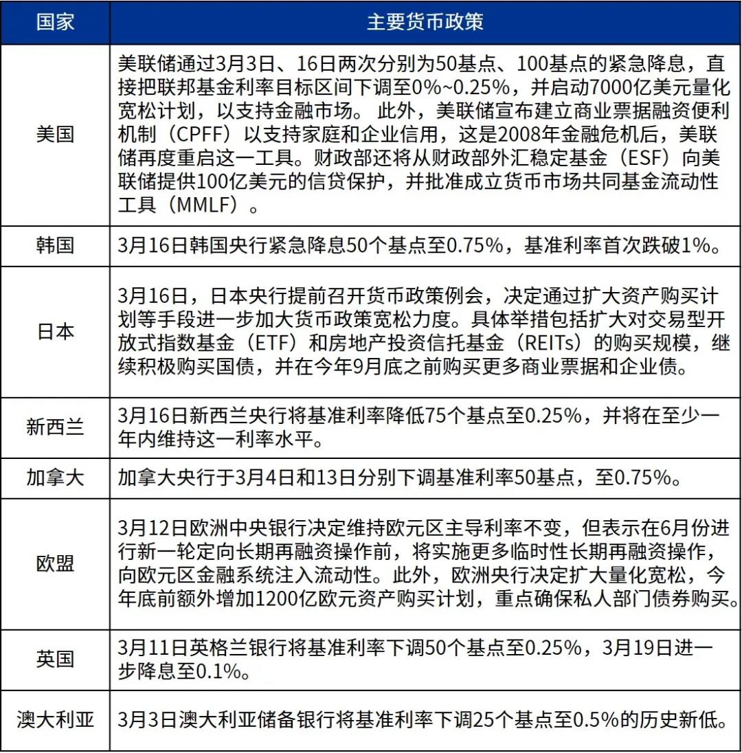
2.2货币政策
为缓解新冠疫情对全球经济及金融市场的冲击,一些海外国家央行相继宣布降息+QE等宽松货币政策,增加流动性,为金融系统提供有效支撑。
表2 各主要海外国家应对疫情冲击的货币政策

?截至3月19日
?数据来源:互联网公开资料整理,毕马威分析
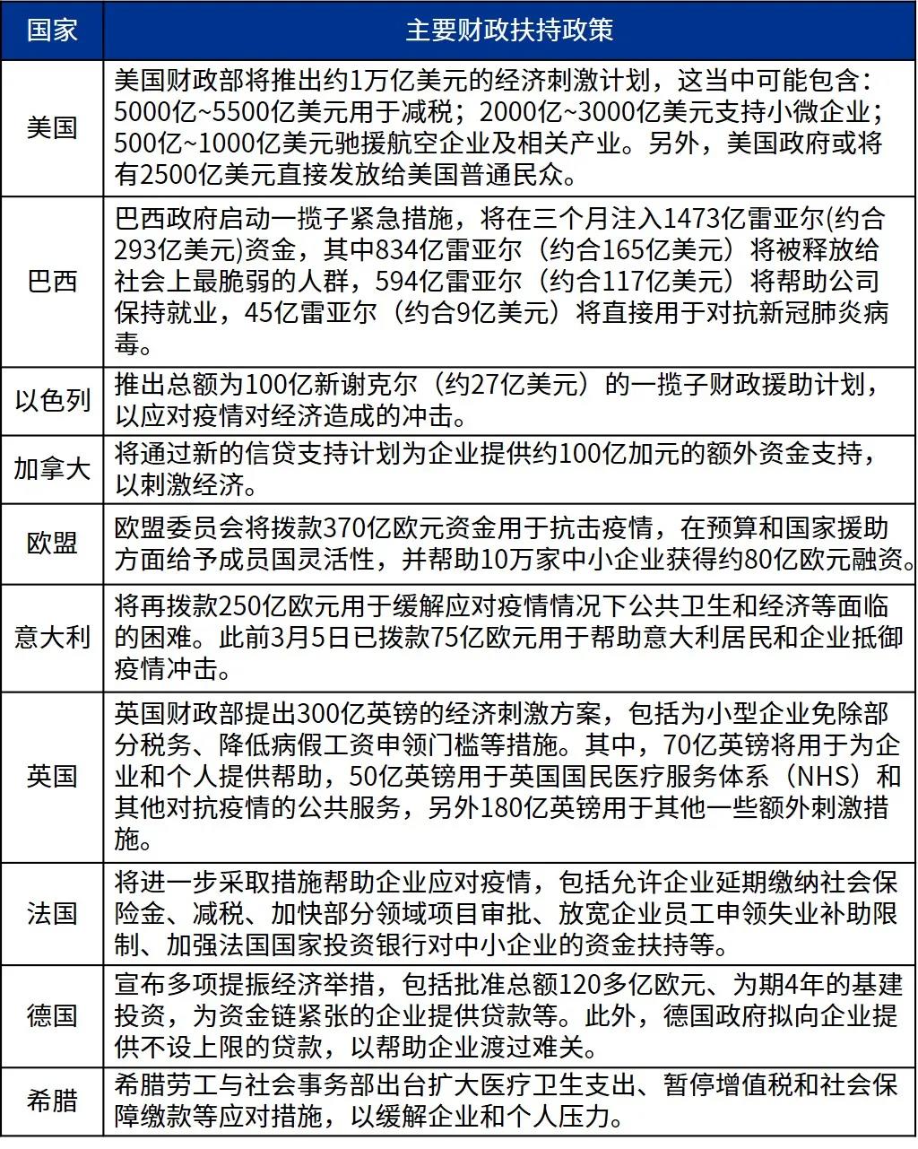
2.3财政政策
除了货币政策外,也有不少国家积极出台包括减税、投资、再融资等在内的一系列财政扶持政策,提振经济。
表3 各主要海外国家应对疫情冲击的财政政策

?截至3月19日
?数据来源:互联网公开资料整理,毕马威分析
此外,还有不少国家,由于本国政策空间有限,也在向IMF等国际组织寻求帮助。例如,3月12日,伊朗宣布已经向IMF寻求约50亿美元的紧急援助。这是1962年以来伊朗首次向IMF寻求资金援助。
三新冠肺炎疫情对世界经济的影响
疫情对宏观经济的冲击主要体现在两个方面:第一是由于恐慌情绪的蔓延导致投资者信心受挫,从而引发金融和资本市场的动荡;第二是控制疫情的隔离措施对经济按下暂停键,从而对消费端和生产端同时造成压力。我们将从资本市场、贸易、产业链和跨国投资等几个方面对疫情蔓延以来所造成的影响进行分析。
资本市场
自新冠肺炎开始在全球各主要国家蔓延以来,市场恐慌情绪蔓延,全球金融市场出现大幅波动,美股在短短两周内(至3月18日)经历四次熔断,必将记入金融史册。
3月9日,美股在开盘后经历暴跌,标普500指数触发第一层熔断机制,这是继1997年10月亚洲金融危机期间美股首次熔断后的史上第二次熔断,然而这只是此轮金融市场大幅动荡的开端。
随后在3月12日、3月16日和3月18日短短两周内相继发生了三次熔断事件,引发世界范围内的资本市场动荡。值得一提的是3月12日的熔断事件,美股开盘后仅6分钟,三大股指集体跌破7%,触发熔断机制,暂停交易15分钟。据不完全统计,同一天,还有泰国、菲律宾、韩国、巴基斯坦、印尼、巴西、加拿大、墨西哥、哥伦比亚、斯里兰卡等10个国家的股市发生熔断。其中,巴西IBOVESPA股指大跌15%,触发当周第三次熔断、当日第二级熔断。加拿大股市股指跌幅达9.2%,触发第一级全市场熔断,多伦多证交所暂停股票交易,恢复交易后股指跌幅扩大一度至10.5%。
欧洲很多股市没有设立熔断机制,但同样遭遇重挫。3月12日,欧央行宣布维持三大利率不变,出乎市场预料。被视为市场恐慌指标的欧洲斯托克600指数跌幅扩大至10%,为历史最大单日跌幅,德国DAX指数、法国CAC40指数跌超10%,英国富时100指数跌近10%。比特币当天跌破5,000美元/枚,24小时跌幅达37%。
图4 世界各主要股指在新冠全球蔓延期间的跌幅
?2月19日-3月16日期间
?数据来源:Wind, 毕马威分析
全球股市的大幅动荡加上美联储近期出台的“降息+量化宽松”组合拳,很容易让人联想到2008年金融海啸的重演。但本次新冠危机和08年金融危机时所面对的资本市场、宏观经济存在很大不同。
上市公司的股价由盈利能力和估值(市盈率)两部分决定,其中估值体现了市场参与者对公司未来的预测和信心。2008年次贷危机后美股出现超过10年的长期牛市,标普500指数的市盈率由2011年的13.5上涨到2020年初的接近25。相比之下,A股的估值处于历史相对低位,2020年2月上证A股市盈率为13.6,位于和2016年初引入熔断机制时类似水平。A股相对较低的估值也被投资者认为是A股在本次疫情中下调幅度相对较小的原因之一。
图5 标普500及上证A股市盈率,倍
?截至2020年2月
?数据来源:Multipl.com, Wind, 毕马威分析
此外,近期来世界经济增速普遍放慢,新冠疫情或许只是资本市场调整的一个导火索。例如,2019年美国经济增长2.3%,比上一年放慢了0.6个百分点,其中私人投资对GDP的拉动为2010年以来最低,消费拉动也在下半年出现大幅下滑。2019年美国经济的主要支撑来自于净出口的扩大,但随着全球经济的走弱,想继续通过出口拉动美国经济的难度也明显加大。
图6 消费、投资和出口对美国经济的拉动情况(季调)
?数据来源:Wind,毕马威分析
贸易
2000年以来国际贸易取得了巨大发展,WTO数据显示全球总贸易量从2000年的6.7万亿美元增长到2018年的19.7万亿美元,贸易全球化程度较高。但近年来,由于主要经济体之间发生诸多经贸摩擦,国际贸易壁垒增多,全球贸易增长出现停滞。根据CPB全球货物贸易监测指数显示,过去一年全球贸易量较2018年下降0.45%,为2008年全球金融危机以来的首次下降。随着新冠肺炎疫情在全球范围的爆发,各国相继采取交通运输管制、限制人口流动等措施,将使全球经贸环境更加严峻,为世界贸易带来进一步的冲击。
图7 全球货物贸易和工业生产监测指数,同比,%
?数据来源:CPB World Trade Monitor,毕马威分析
01交通运输管制
随着意大利和西班牙分别于3月10日、3月15日封锁全国,欧洲其他国家也开始关闭边境、取消航班、停止国与国之间的铁路运输、限制国内交通、增加出入境管制。由于交通运输的被迫中断,大量货物运输车在欧洲洲际公路上排起了长队。近日全球主要港口亦开始实施严格的管控措施 ,如对来自主要疫情国的船员增加检疫流程、禁止船只进入和停泊、甚至关闭部分海港。国际航运下降导致波罗的海航运运价持续走低,于2月10日达到近四年最低点。
图8 波罗的海干散货指数(BDI)
?数据来源:Wind,毕马威分析
02人员流动管制
随着新冠肺炎疫情的全球扩散,各国也加强了人员流动管制。目前已有多个国家宣布禁止人员聚集;捷克宣布全国民众居家隔离,除工作或紧急事务,任何居住在捷克境内的人都不得离开自己的住所;伊朗、西班牙调动军队限制当地的人员流动。另外,据联合国教科文组织3月18日的数据[1],全球102个国家已经全面采取、11个国家部分采取学校关闭措施应对新冠肺炎疫情,8.5亿学生受到影响,大量劳动力将花费时间在家照看子女,导致工作时长的降低。
03消费需求下降
疫情对各国经济发展带来了显著冲击,消费者信心下降,消费者可能减少支出来应对未来收入下降甚至失业的可能性。另外,受疫情不可抗力的影响,各国采取严格管控措施,取消大量文化和体育活动;限制商场、餐厅、酒店、电影院等公共场所的营业,商业活动的严重收缩,将使得人们的消费需求进一步减少。美国航空公司已表示将削减全球航班的75%以应对需求的不足。
国际贸易放慢对各国整体经济发展的影响也不尽相同,贸易依存度较高的国家受到的冲击也将较大。根据联合国数据显示,当前全球主要经济体贸易量占GDP比重如下表所示,德国、韩国、墨西哥等国的贸易依存度加大,全球贸易放慢将对其造成更大的挑战。
图9 全球主要经济体进出口总量占GDP的比重,%
?数据来源:UNCTAD,毕马威分析
产业链
随着新冠肺炎疫情的不断升级,各国所采取的严格交通运输、人口流动等管制措施,不仅影响各个国家的工业生产,日趋融合的全球产业链也将因此受到一定的挑战。
截至2018年,全球中间产品出口贸易量已达到9.7万亿美元,占全球货物出口贸易量的52%。中国、美国、德国分别为东亚、北美以及西欧地区的产业链中枢;韩国、日本、中国香港、新加坡等国家/地区也依靠产业优势、地理位置等成为全球产业链的深度参与方。
图10 全球主要经济体中间产品出口占世界比重,%
?数据来源:UN Comtrade,毕马威分析
新冠肺炎疫情的全球扩散,使中间产品的主要供给方均受到了疫情的严重影响,随着疫情影响区域的扩大和持续时间的拉长,由于交通运输管制和人口流动限制,将会影响这些国家的生产,依赖全球供应链的企业在未来2到3个月,可能由于无法得到生产所需零部件,使工业产出降低。
世界银行研究显示[2],近年全球价值链的增长主要集中在交通运输、电子和机械行业。使用联合国 Comtrade数据库提供的2018年数据,我们分析了疫情对这三个行业的潜在影响。
01汽车
汽车产业链贸易排名前5的经济体分别是美国、德国、日本、墨西哥以及中国,占全球贸易量的44%。德国和日本以输出为主,而美国作为主要汽车消费国,进口量较大。
图11 全球主要经济体汽车产业进出口贸易额,亿美元
?数据来源:UN Comtrade,毕马威分析
分区域来看,作为欧洲产业链中枢,德国汽车产业链主要依赖于欧洲本土供应链,其零部件的主要供给国为捷克、西班牙、法国、波兰以及意大利。结合当前疫情发展趋势,捷克、意大利和西班牙均采取“封国”防控措施,菲亚特克莱斯勒、雷诺、标致雪铁龙等欧洲车企也宣布暂时关闭大部分欧洲工厂。我们预计德国汽车产业链在今年或遭受严重的供给影响,并逐步传导到下游其他生产企业和国家,进而产生一系列连锁效应。欧洲整体制造业或将持续低迷。
图12 德国从全球主要经济体进口汽车相关产品比重,%
?数据来源:UN Comtrade,毕马威分析
东亚方面,由于日本自身拥有完整的汽车产业链,相关零部件的进口贸易量较小,整条产业链主要受本国新冠肺炎疫情趋势发展影响。北美地区,美国作为全球最大的汽车产业贸易国,其相关零部件供给国和产成品输出国主要集中在墨西哥及加拿大,同时日本零部件的供应比重占美国总体进口的17%,若日本疫情失控,影响其汽车工业生产,北美汽车产业链或将受到一定的影响。
和中国作为世界第一大汽车产销国的地位相比,中国在全球汽车产业链中贸易占比并不是很大,中国汽车及零部件出口占世界5%左右。但是中国从德国、日本、美国进口汽车相关零部件较集中,从现在疫情在欧洲和北美的扩散态势来看,中国汽车产业链将受到全球供应链中断影响。
值得注意的是,疫情在全球的蔓延,短期内将导致汽车销量大幅下降,而作为整车主要出口目的地的欧洲、北美等地区,或产生一定的库存积压,进而增加企业经营成本,影响企业的资金周转和投资积极性,通过下游终端进一步对上游产业链造成冲击。
02电子
电子产业链贸易总量排名前5的经济体分别是中国、中国香港、美国、德国以及韩国,占全球贸易总量的54%。从全球产业链的角度来看,以中国为主体的东亚地区是世界电子产业链的核心,全球主要产业国从中国进口相关产品及零部件的占比均高于20%。而中国电子产业链零部件的主要供应商为韩国、日本、越南、马来西亚,占其进口比例高达40%。另一方面,韩国从中国进口相关零部件的比例近40%,与日本、越南、马来西亚的上下游供应链联系也十分紧密。
图13 全球主要经济体对中国电子相关产品依赖度,%
?数据来源:UN Comtrade,毕马威分析
注:白色为没有数据的国家和地区
欧洲地区,作为产业链的中枢,德国电子产品和零部件主要从中国进口,捷克、美国、匈牙利、波兰以及日本亦为其提供24%的供给量,德国电子产业链上游供应商分布较为合理多元。北美方面,美国从东南亚国家进口电子产品和零配件比重高达65%,其中中国为42%;而与美国产业链休戚相关的墨西哥、加拿大供给占比约为20%。
整体来看,东亚地区各国针对疫情所采取的管控措施,以及疫情的持续时长,将决定全球电子供应链的发展。目前中国境内疫情已趋于结束,韩国疫情已得到控制,正在稳步下降;日本、马来西亚、越南等地疫情发展较为平缓,该产业上游零部件供应端或将保持稳定。微软、苹果等公司关闭全球零售店铺主要出于疫情防控举措,而非电子产业链产品供应不足所导致。随着相关企业的复工复产,中国电子零部件的输出对全球电子产业链的短暂负面影响亦将逐步消退。
03机械和设备
机械和设备产业全球贸易总量排名前五的国家分别为:中国、美国、德国、日本,以及英国,占全球贸易总量的45%。该行业产业链呈现出明显的区域特征,东亚、北美、以及西欧地区分别以中国、美国、德国为中枢,链接全球产业链的制造业产能,逐步传导至相关区域产业链上的其他国家和生产厂商。
分区域来看,在东亚地区,中国在机械与设备产业链上下游与日本以及其他东亚国家保持紧密联系,零部件的主要供应商来自于日本、韩国;而产品的主要输出国为美国、德国等全球其他区域产业链中枢,为其提供高端制造业所需要的零部件和产能设备。日本则更加侧重该产业在东亚地区的出口,主要为相关国家提供加工贸易生产所需要的机械设备,产业链受地域因素影响较大。
德国作为欧洲地区的产业链中枢,除了承接机械与设备在全球产业链的供需关系之外,其更加侧重区域内各国家在该产业链上下游之间的传导。从产品和零部件的进口数据来看,除去中国和美国,捷克、意大利、奥地利、法国和波兰亦是其机械和设备零部件的主要供应商。而在出口方面,其产成品亦主要销往欧洲国家。
相比欧洲和东亚地区产业链中枢强调的区域化供给,以美国为产业链中枢的北美地区,在机械设备产品和零部件的供给上,更加依赖全球供应商。中国、墨西哥、日本、德国均为其提供一定规模的产能设备。而美国大部分机械产成品则主要用于自身高端制造业的发展,并销往北美地区,墨西哥和加拿大两个国家占其出口比例的40%。
图14 美国从全球主要经济体进口机械设备相关产品比重,%
?数据来源:UN Comtrade,毕马威分析
综合来看,机械和设备产业链主要受中国、美国、德国疫情发展的影响,一旦这些国家在机械的供应上出现困难,则可能会导致全球制造业生产出现停滞。另一方面,各个地区疫情发展态势亦将左右其所在区域制造业的生产经营状况,严格的疫情管控措施和终端需求下降将导致现有的制造业产能无法充分发挥,但这也表明各个国家补充设备产能的需求也会相对下降,进而给机械设备的供应商复产复工提供一定的修复空间。
综上所析,由于疫情管控措施的实行,各区域产业链中枢国家所受到的全球供应链的负面影响会逐步传导到产业链上的其他国家,造成供应链中断。同时,长期来看,这可能推动全球产业链智能化升级和重构,提高产业链应对突发情况的弹性和速度;同时,产业链供应商布局也可能变得更加多元化,以降低风险和对特定供应商的依赖程度。
跨国投资
随着疫情在全球传染范围的扩大,企业营收受到冲击,资金链面临挑战加大,使得投资者信心容易受到影响,不利于跨国投资发展。
根据联合国贸易和发展会议(贸发会)3月报告[3],在全球排名前100的跨国公司中,已有41家公司发布了声明,表示其利润可能会因为销量下滑或供应链中断而降低,部分公司表示将会放慢在疫情影响地区的投资。在没有疫情的基准情况下,贸发会预测2020年全球外商直接投资(FDI)增长5%左右。但是随着疫情在世界范围内的蔓延,贸发会预测疫情会使得全球FDI下降5%至15%。
图15 疫情对2020年全球外商直接投资增速的下行压力预测
?数据来源:UNCTAD,毕马威分析
值得注意的是,和国际贸易、资本流动不同,跨国投资虽然也会受到短期因素的影响,但其更加关注投资目的地的市场环境和长期发展前景。今年是中国《外商投资法》实施的第一年,中国也在加快推动对外开放,进一步改善营商环境和缩减外商投资准入负面清单。我们预期中国将依然是外商重要的投资目的地之一。
来源:毕马威KPMG
