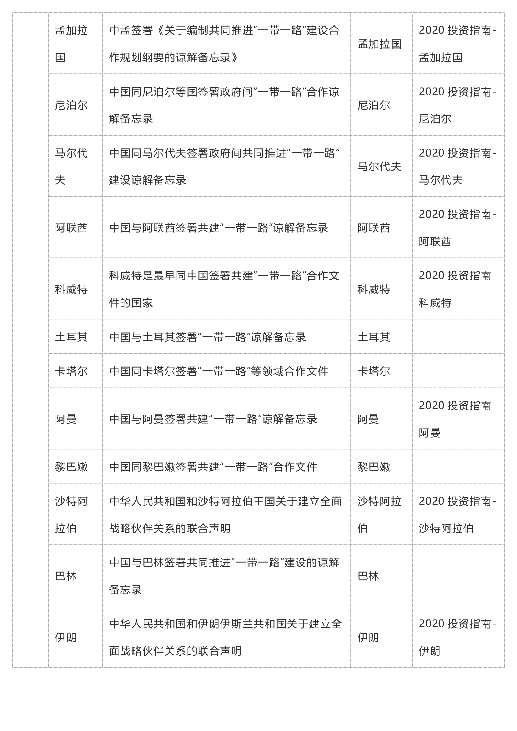
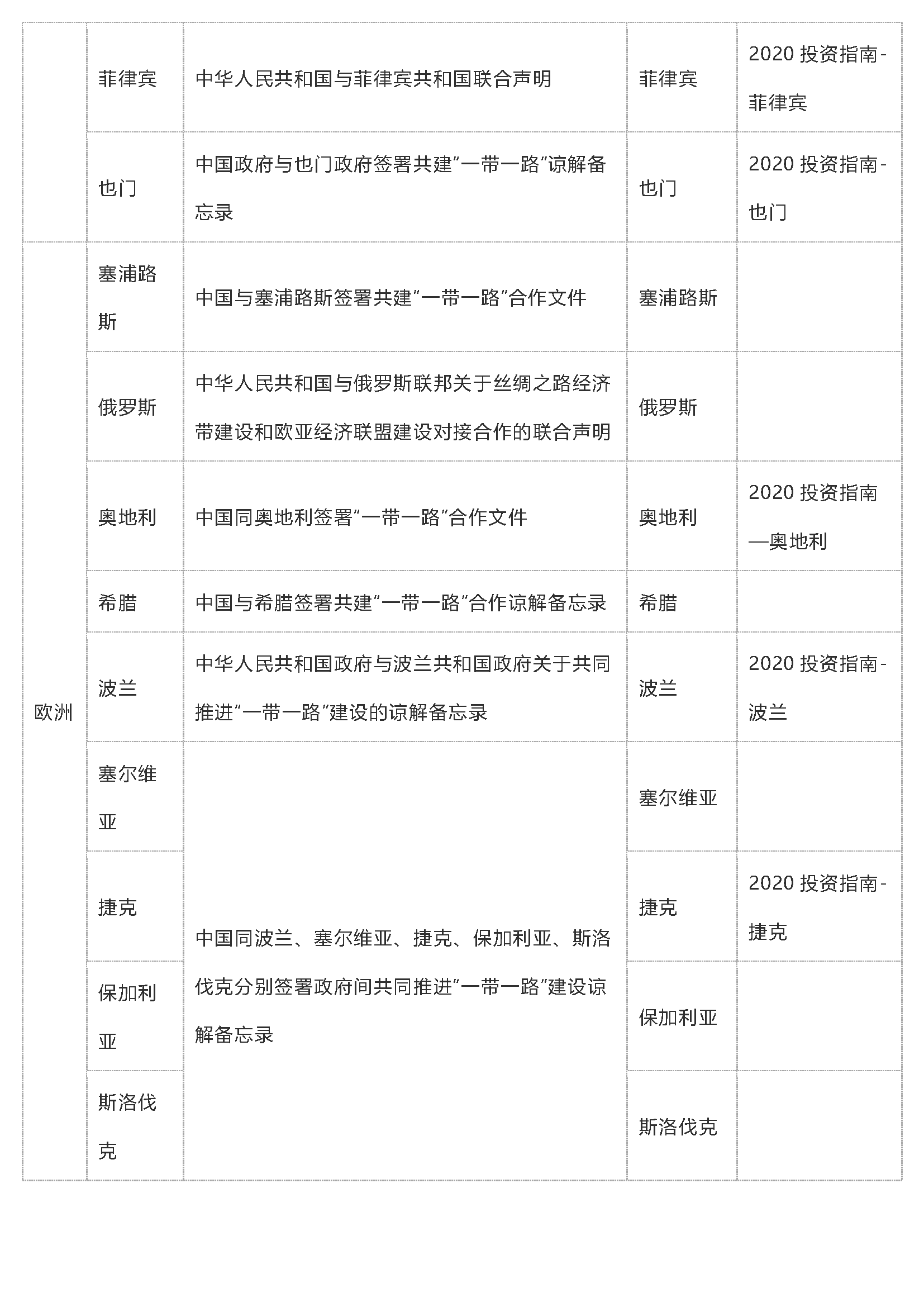
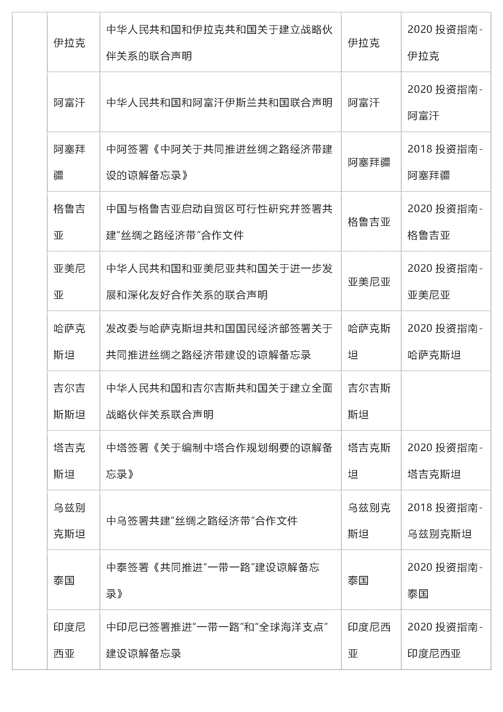
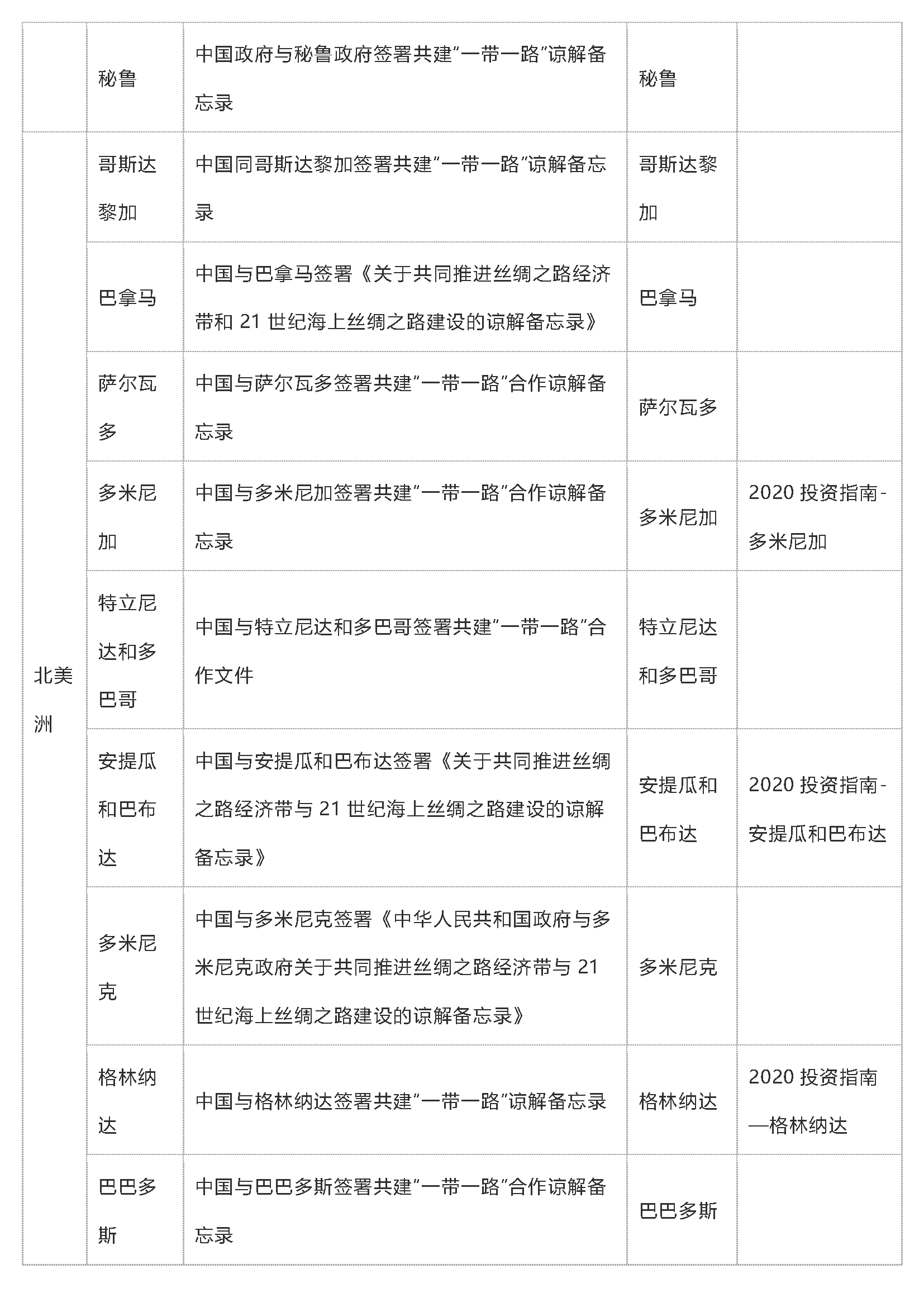
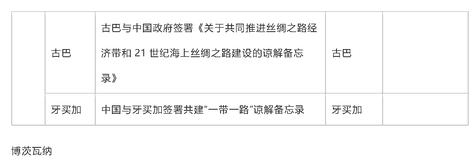
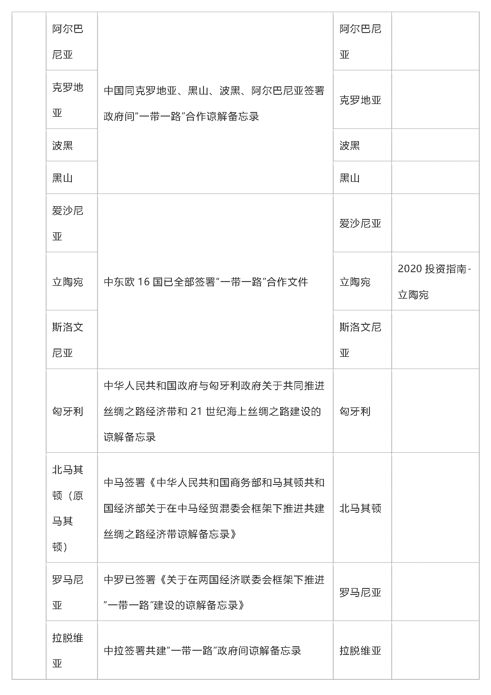
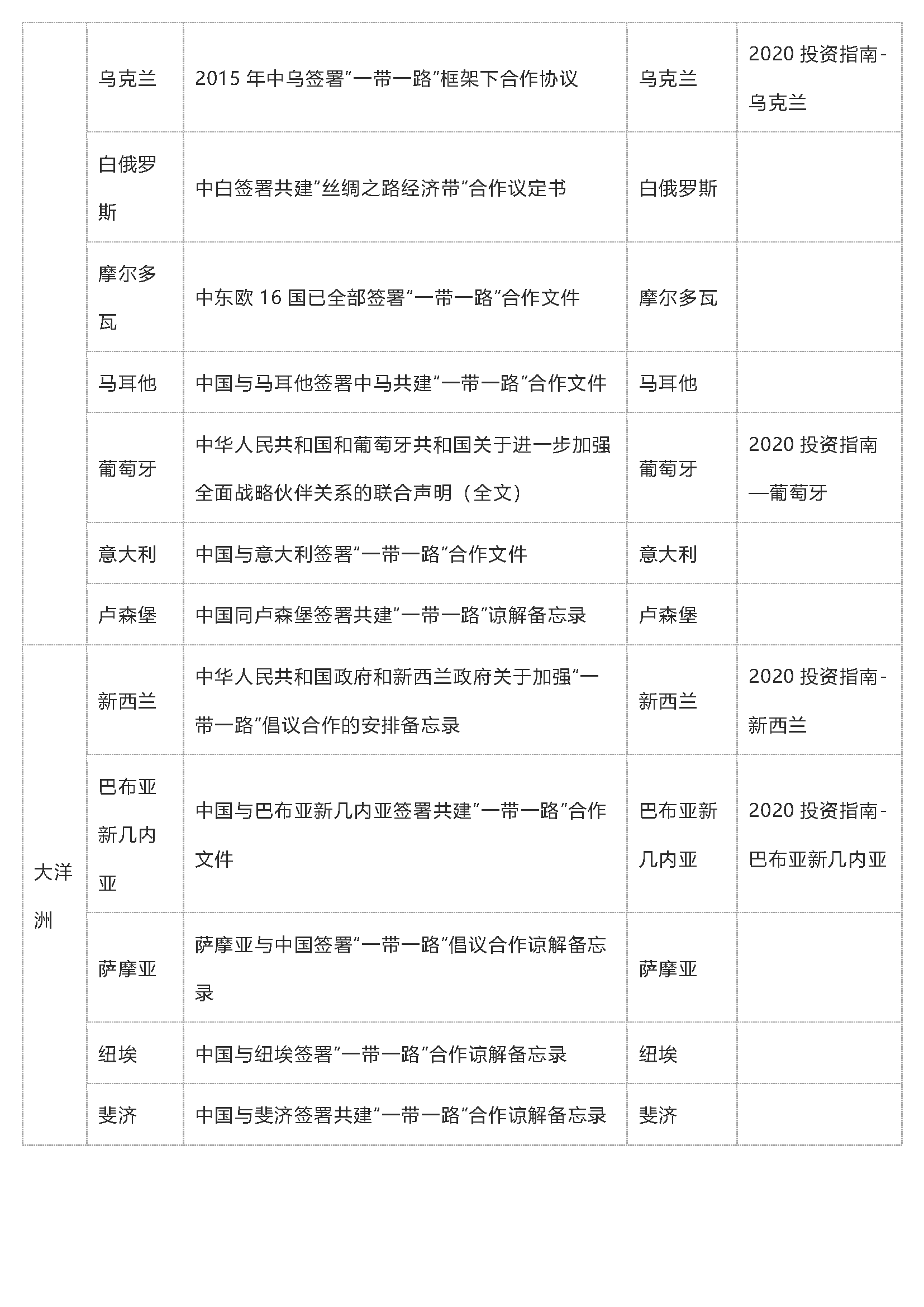
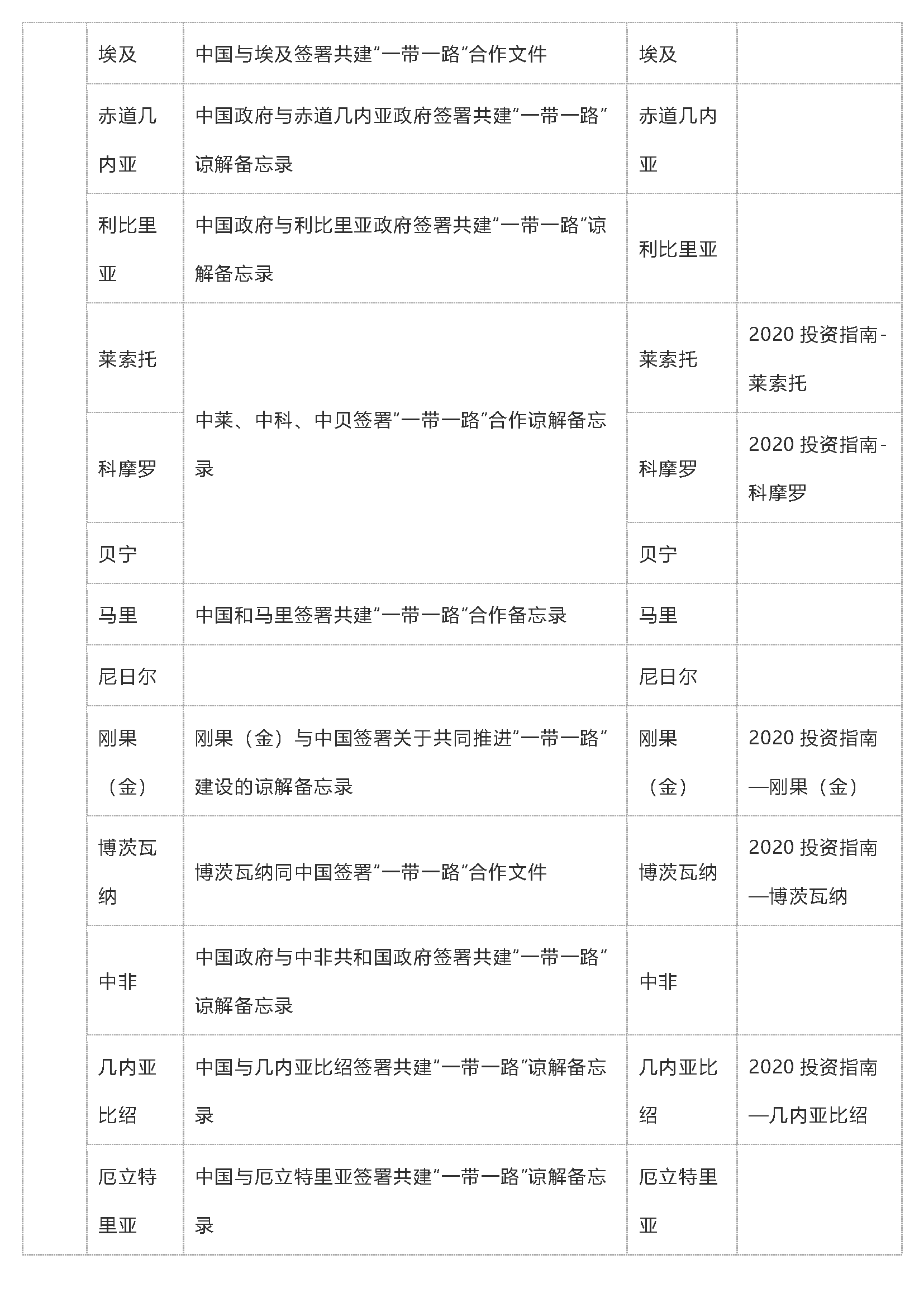
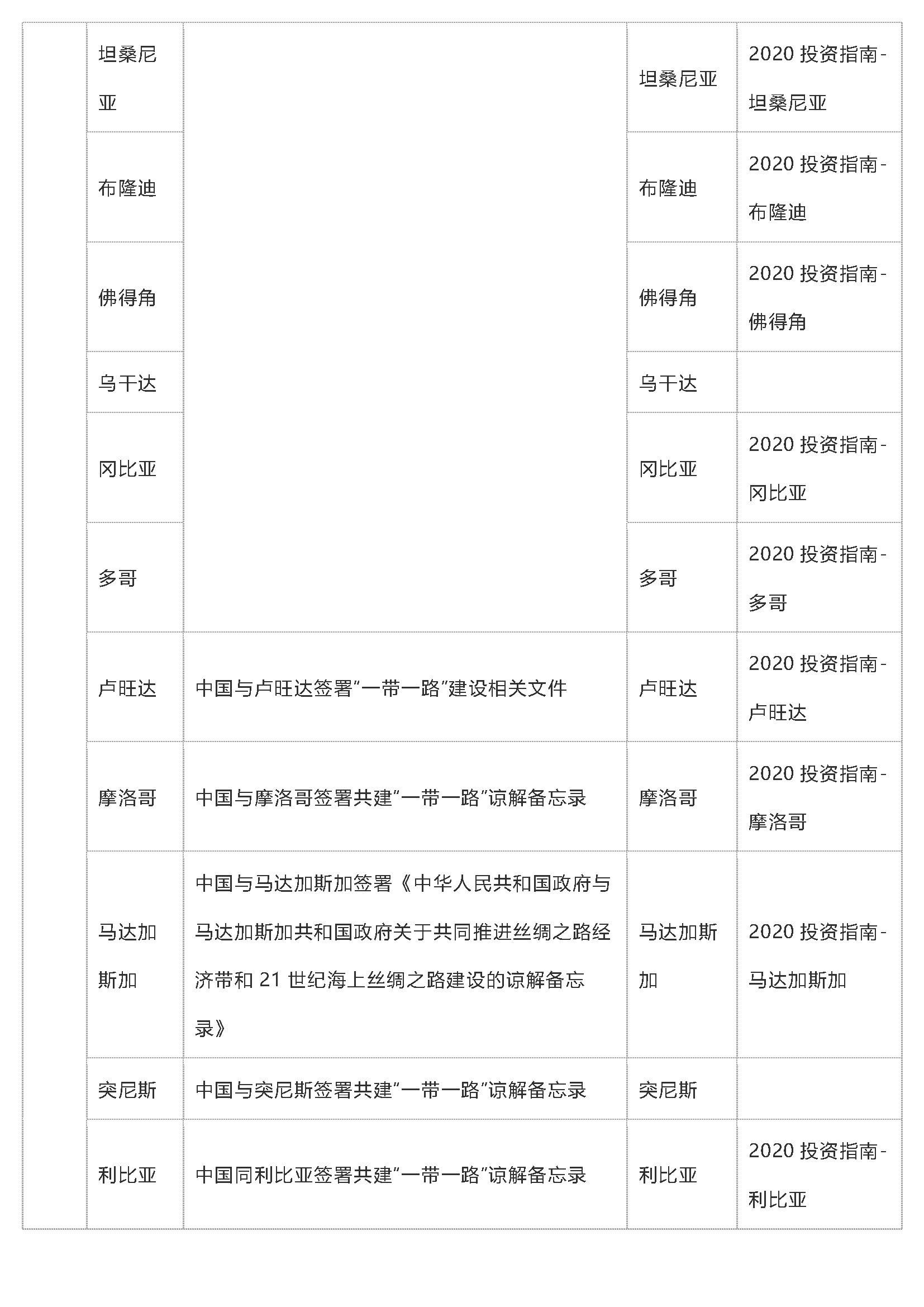
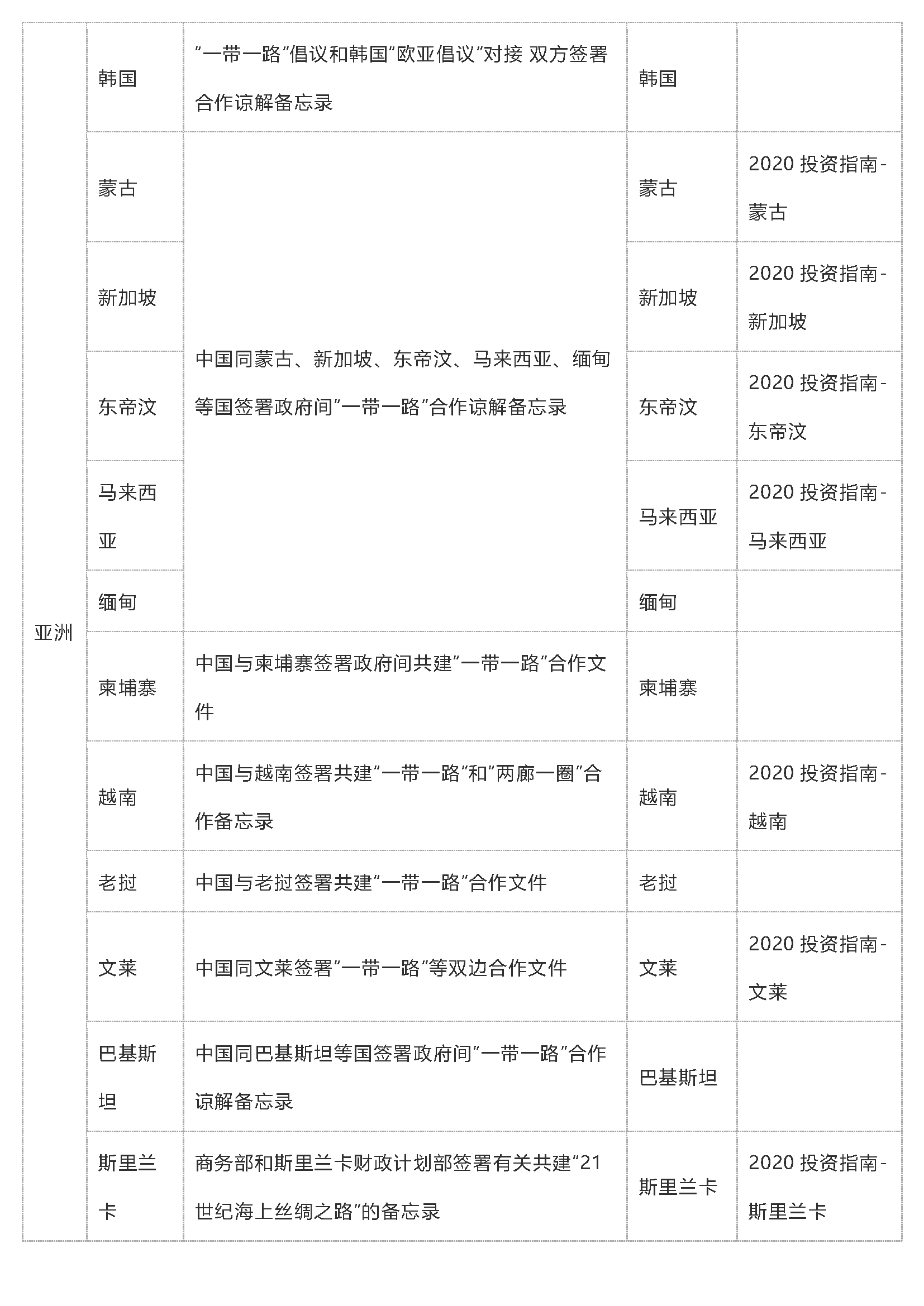
您现在的位置是:首页 > 新闻资讯网站首页新闻资讯 已同中国签订共建“一带一路”合作文件的国家一览 管理员 2022-02-10 截至2021年11月29日,中国已经同143个国家和32个国际组织签署200余份共建“一带一路”合作文件。 截至2021年11月29日,中国已经同143个国家和32个国际组织签署200余份共建“一带一路”合作文件。 TAG: 无标签 上一篇:260亿元项目开工,500亿元项目签约!恒力大手笔投资大连 下一篇:新春开门红!我国首次深水犁式挖沟机海试成功 相关文章 特别推荐 【火爆出炉】CSSOPE 2025 全球采购对接会排期表 阅读 全球氢能项目大汇总,快来点击索要 阅读 随机推荐 土耳其对海上天然气开发实施减税 国之重器 | 海洋石油943钻井平台 2020-08-19 13:20:42 山东省炼油化工协会开展炼化行业智能化改造现场诊断评... 2021-05-25 11:36:25 中国台湾省化工业重点企业盘点 2022-08-09 18:51:31 中国化学工程第四建设有限公司与LNGFlex公司签署巴基斯... 2023-11-27 08:58:46 点击排行 方向:宁总给予鲁西厚望 意大利塞班( SAIPEM)油气项目及采购计划:CSSOPE 为你解读 2019-03-14 15:21:04 集团公司召开2019年HSSE工作视频会议 2019-01-04 18:12:57 石油党员党建信息化平台交纳党费上亿元 2019-01-11 16:33:49 中国石油2022年集中采购招标公告 2022-02-11 20:43:22 标签 会议 中国石化新闻网 中国石油新闻中心 转载 原创 关注我们