您现在的位置是:首页 > 新闻资讯网站首页新闻资讯
设备商重大利好!《环保装备制造业高质量发展行动计划》发布
赶在春节之前,三部门终于发布了传说已久的《环保装备制造业高质量发展行动计划》,给环保企业送上了一个“新春大礼包”!
1月21日,工信部、科技部、生态环境部等三部门联合印发《环保装备制造业高质量发展行动计划(2022—2025年)》(下称《行动计划》),为环保装备制造业未来几年的发展指明了方向。

这是国家层面第一次发布“环保装备制造业高质量发展行动计划”。此前在2012年和2017年,国家分别发布过《环保装备“十二五”发展规划》和《关于加快推进环保装备制造业发展的指导意见》,对环保装备制造业的发展也都起到了极大的助推作用。
《行动计划》明确提出,到2025年,环保装备制造业产值要力争达到1.3万亿元。而截止2021年,环保装备制造业的产值为9500亿元。
也就是说,未来4年,环保装备制造业的产值有望增长36.84%,迎来一波高速发展期。
在具体的发展方向上,《行动计划》也给行业指出了明确方向,即“四大行动”:科技创新能力提升“补短板”行动、产品供给能力增强“锻长板”行动、产业结构调整“聚优势”行动,以及发展模式转型“蓄后势”行动。
1、科技“补短板”
过去,我国环保装备制造业的核心技术主要来源于国外,引进与合作是企业技术发展的主要来源。
不过,经过了几十年的努力,我国现有环保装备的技术水平已经基本赶上了国外同行的水平。同时随着我国环保标准的提高,以及碳达峰、碳中和目标的提出,再去学习借鉴国外的技术已经“不够使”了,必须开展自主创新研发。
因此,“四大行动”中的第一个行动,就是“科技创新能力提升‘补短板’行动”。
《行动计划》中,三部门给出了技术创新的明确方向,主要有4个:
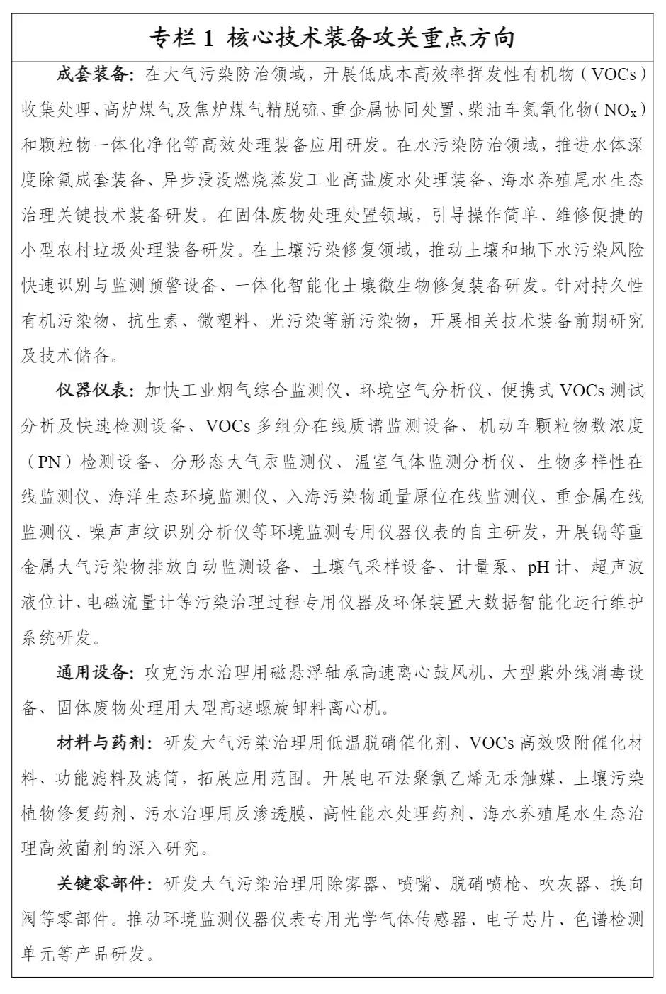
1、聚焦“十四五”期间环境治理新需求,围绕减污降碳协同增效、细颗粒物(PM2.5)和臭氧协同控制、非电行业多污染物处置、海洋污染治理、有毒有害污染物识别和检测以及生态环境应急等领域,开展重大技术装备联合攻关。
2、聚焦长期存在的环境污染治理难点问题,攻克高盐有机废水深度处理、污泥等有机固废减量化资源化技术装备。
3、聚焦基础零部件和材料药剂等卡脖子问题,加快环境污染治理专用的高性能风机、水泵、阀门、过滤材料、低频吸声隔声材料、绿色药剂以及环境监测专用模块、控制器、标准物质研发。
4、聚焦新污染物治理、监测、溯源等,抓紧部署前沿技术装备研究。
核心的4个关键词,就是新需求、长期难点、基础零部件、新污染物。

除了给出明确的技术攻关方向,《行动计划》还对科技“补短板”给出了一些辅助措施。
比如,在重点区域上,要在京津冀及周边、粤港澳大湾区、长三角、黄河流域、成渝等区域建立优势互补、风险共担、利益共享的新型创新平台,为前瞻性技术研发提供支撑。
也就是,京津冀及周边、粤港澳大湾区、长三角、黄河流域、成渝等区域,将是建立技术平台的重点区域。
还有,要鼓励环保装备龙头企业,针对环境治理需求和典型应用场景,组建产学研用共同参与的创新联盟,集中力量解决区域性环境治理热点、难点问题。
也就是说,龙头企业带头组建创新联盟,也是国家鼓励的方向。
这些,都将给环保企业带来新的机会。
2、供给“锻长板”
除了补足技术方面的短板,对于已经取得的成绩,也要继续发挥长项。
经过了水土气“三大战役”的考验,我国环保装备的发展已经取得了长足的进步,某些领域甚至达到了国际领先水平。
所以,对于这些“长板”,未来就要继续强化,进一步推广。
这就是“四大行动”中的第二个行动——“产品供给能力增强‘锻长板’行动”。
首先,要强化新型装备应用。
这里边的一个重要关键词,就是“首台套”。
要推动环保领域装备纳入首台(套)重大技术装备相关目录。
还要充分利用首台(套)重大技术装备相关政策,重点支持新污染物治理、更高排放标准要求、降低治理成本等新型环保技术装备的首台(套)应用。
总之,利用好现有的首台(套)重大技术装备相关政策,支持环保装备制造业发展,是一个捷径。

其次,要加快先进装备推广。
这方面,《行动计划》也都给出了明确的方向。
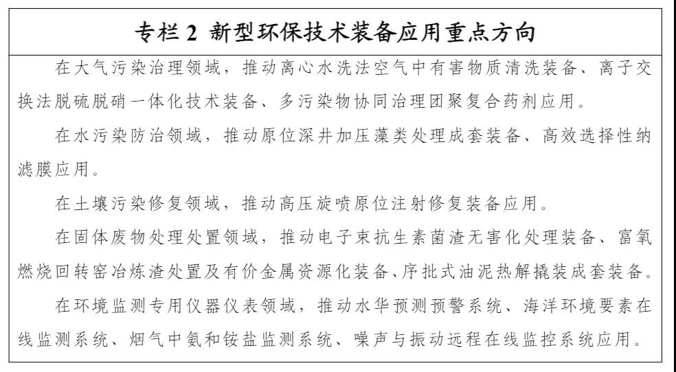
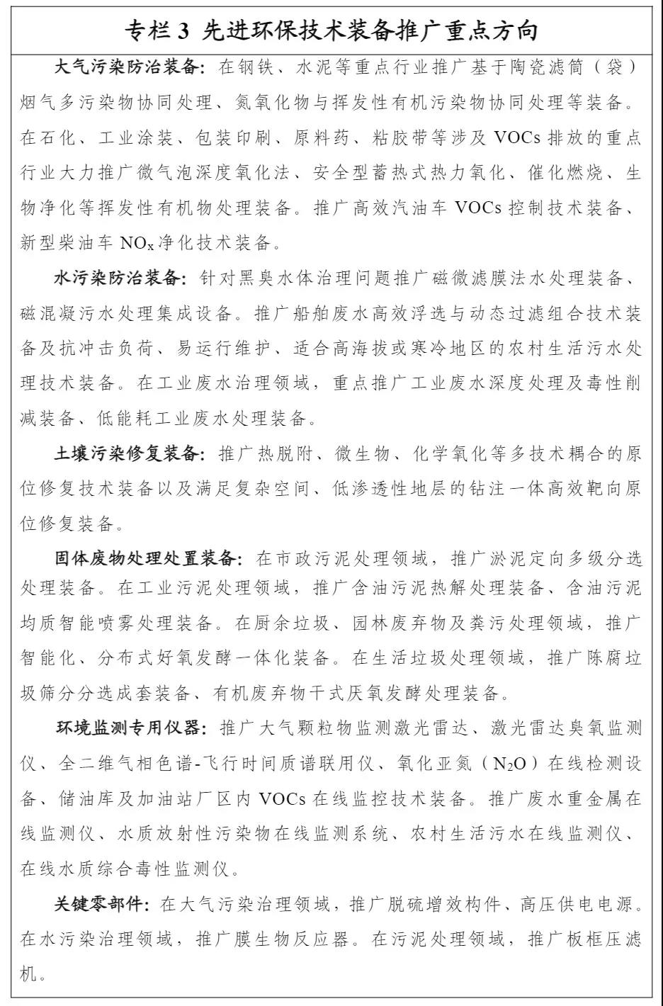
比如,在大气治理领域,要重点推广非电行业超低排放和挥发性有机物处理等先进技术装备,为PM2.5和臭氧协同治理提供支撑。
在污水治理领域,要重点推广黑臭水体治理、湖泊海洋治理、工业废水处理、农村小型分散式污水治理等先进技术装备,为水环境整体改善提升提供保障。
土壤污染修复、固体废物处理处置、环境监测仪器等领域,也都有明确指示。

第三,要提升产品质量品牌。
环保企业品牌意识,近年来正在崛起。
所以,《行动计划》也提出,要引导企业加强品牌建设,在脱硫、脱硝、除尘、市政污水处理等优势领域争创国际品牌,在环境监测仪器等领域培育高端品牌,在材料药剂等短板领域引导创立自主品牌,打造一批具有核心竞争力、高品质的个性化品牌产品。
总之,通过以上3个方面,未来就可以进一步巩固我们的长项,打造国际品牌。
3、结构“聚优势”
未来,国家政策方面,也将进一步强化这一趋势。
这一点主要体现在“四大行动”中的第三个行动——“产业结构调整‘聚优势’行动”。
比如,《行动计划》规定,要依法依规淘汰高耗能、低效率落后产品……解决行业内部结构性产能过剩问题。
大家常说,环保行业现在是低水平同质化竞争,表面看起来过剩,但实际上都是拥挤在比较低端的领域。
未来,这些高耗能、低效率落后产品,结构性产能过剩问题,有望得到解决。某些企业也要意识到危机感了。
而对龙头企业和“小而美”的企业来讲,未来则将迎来机会。
比如,《行动计划》规定,在大气和水污染防治等集中度较高的领域,要支持龙头企业争创产业链领航企业,带动全行业做大做强。
还要充分发挥中小企业专业化创新优势,培育一批专精特新“小巨人”企业。
好企业更好,差企业更差,将是未来环保装备制造业发展的一个重要特征。
此外,《行动计划》还提出要发展产业集群,要按照国家新型工业化产业示范基地建设要求创建一批环保装备产业集聚区。
如果自身实力不足以成为上面提到的龙头企业或“小而美”企业,抱团发展可能也是一个不错的选题。
4、发展“蓄后势”
“四大行动”的最后一个,是“发展模式转型‘蓄后势’行动”。
这部分内容主要涉及到企业未来一些长远的发展方向。
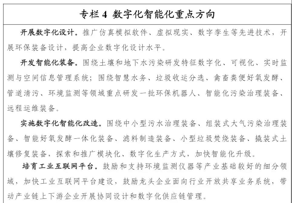
比如,推动数字化智能化转型。
《行动计划》规定,要深入推进5G、工业互联网、大数据、人工智能等新一代信息技术在环保装备设计制造、污染治理和环境监测等过程中的应用。
环保行业的数字化,近年来也是一个热点话题,未来值得企业更加关注。

还有绿色低碳转型,同样是这两年的热词。
《行动计划》规定,要引导污水处理、流域监测利用光伏、太阳能、沼气热联发电,推广高能效比的水源热泵等技术,实现清洁能源替代,减少污染治理过程中的能源消耗及碳排放。
更加值得注意的是,国家政策还在大力引导环保装备制造企业进行“服务化”转型。
《行动计划》规定,要推动环保装备制造企业拓展服务型业务,强化服务能力,提升服务意识和服务水平,加快向服务型制造企业转型。
要鼓励环境治理整体解决方案、环保管家、生态环境导向的开发(EOD)等模式创新,打造若干环境综合服务商。
从装备到服务,从提供设备到提供解决方案,无疑是环保装备制造业未来发展的大势所趋。
5、结语
除了以上“四大行动”,《行动计划》还规定了一些保障措施,比如提供金融支持、优化市场环境、培育人才队伍、培育人才队伍等等。
总体来看,这次三部门联合发布的《环保装备制造业高质量发展行动计划(2022—2025年)》,对于环保装备制造业的发展无疑是一个重大利好。
它的主要意义在于,为环保装备制造业指出了明确的方向。小到每一个技术细节,比如水体深度除氟成套装备;大到整个行业的业态,从提供设备到提供解决方案。
这样一来,环保装备制造业就只需要“按图索骥”,不用再做“思考题”,只需要做“选择题”即可。
相信在《行动计划》的助力下,环保装备制造业也将迎来新的春天。
到2025年,环保装备制造业产值要力争达到1.3万亿元,届时行业也将迎来一波新的高速发展期。
环保装备制造业,大有可为!
