您现在的位置是:首页 > 新闻资讯网站首页新闻资讯
中国油气企业绿色低碳转型:提升低碳业务竞争力

作者:张海濛、洪晟、Chantal Beck和汪小帆
在上篇中,我们阐述了油气企业的第一要务是建立韧性业务组合,打造既能应对大宗商品价格降低,又能应对碳价增长的组合。下篇将论述油气企业应思考长期的运营模式,提升低碳业务竞争力,成功实现绿色低碳转型。
进化升级业务运营模式,提升低碳业务竞争优势
汽车、电信、银行、保险和媒体等行业都经历过类似的技术、监管或消费者偏好的重大转变。在许多案例中,是进攻者而非守成者笑到了最后。
进攻者看似不可能获胜,其最初的能力、客户关系、技术、品牌和财务状况往往均属一般。但通过整合各种能力却能超越主导行业增长的守成企业,这令进攻者看起来天赋异禀。然而,获胜往往不是出于进攻者的自身优势,而是因为守成者没能及时且恰当地应对竞争环境的变化。
面对能源转型,油气企业正努力调整战略、改变资本布局和投资方向,但是,这些能否足以改变其运营模式?
那些选择沿用资源专家型的企业需要持续优化主业并做到精益求精。我们预计业内将会出现大量的兼并整合,因为当前许多玩家将变成主要的资产卖家,另一些则将破产,而破产的资产将以不同方式传递给剩下的玩家。
在北美,2020年的破产量显著增长,10个月里就有近85个同行企业申请破产保护。根据Rystad Energy预测,当WTI价格为40美元/桶,天然气价格为2.5美元/百万立方英尺时,2022年存在破产风险的公司可能超过190家【1】。资源专家必须持续优化资本收益和运营表现,同时削减运营碳排放,并通过购买绿证,推动实现自身全产业链的碳排放中和。
在纯低碳型的企业中,多家中型企业选择了加速聚焦新业务并相应调整的组织形式。例如Neste正在成为全球领先的可再生柴油及飞机燃料制造商【2】。该类别公司需要建立实质性的新业务发展能力,通常需要参与塑造低碳新产品的需求,并与外部利益相关方在传统边界内外开展广泛合作,以创造市场、扩张供应链,思考吸引资本的方法,如培育市场习惯、终端用户权益合作、需求稳定的采购协议等。在这方面,我们可以借鉴一个世纪前大型美国油企是怎样塑造汽车驱动的经济变革。
许多大型能源油气企业希望走中间路线转型采用综合能源模式。这些企业也在尝试升级自身业务结构、资本分配、甚至是组织能力来保护基于传统碳氢资产的收益和市值。
为乘绿色低碳变革大势起飞,油气企业首先应考虑低碳能源各领域的哪一战场最适合自己,其次要重新思考长期的运营模式,建立新能力、领导层和文化,以赋能新业务的蓬勃发展。
油气巨头们能力储备深厚,对部分新低碳能源业务的推动可能助力良多。所以尽管处于经济不确定周期,领先者还是可以在充分考虑不同低碳领域的相对吸引力(取决于预期的资本收益差),以及对标其它油气企业在低碳技术中的相对竞争位置,开展战略研判,确定自己应投身哪一战场竞争(见图1)。我们刚帮助一家日本油气企业用4-5个月梳理能源转型和绿色低碳业务创想,通过研讨会从15项业务创想中筛选了3项,随后由投行跟进,对筛后业务进行深入分析,快速启动新业务(见图2)。


例如,对许多油气企业而言,运营CCUS(碳捕获、利用与封存)所需的能力是其管理油藏储量和管道等核心业务能力的自然延伸【3】。但这一技术在特定的优势利基市场之外能否带来收益丰厚的业务,目前尚不明朗。
相似地,氢气生产和销售也有赖于多项传统的油气业务能力,如资本获取、管理复杂工程及安全有效地运营基础设施。相较而言,可再生发电是这些领域中效益潜力最大的,油气企业能否在与NextEra和Enel等开发专家企业和领先公用事业企业的竞争中脱颖而出,仍不确定。
无论选择什么战略原型,油气公司都需要快速调整运营模式以建立碳管理能力。每家公司都应清楚了解自己运营排碳量、产品含碳量、如何降低碳强度、如何有效与监管机构、投资者和客户等沟通绿色低碳转型工作。他们还需要了解投资者对碳减排的看法及其如何影响估值和资金获取。
通过业务多元化转型进入其它可盈利可增长的低碳业务选项,企业需要思考以下重塑运营模式的相关问题:
组织模式如何平衡传统的核心碳氢业务和多元化转型进入低碳业务?新业务取得成功需要建立敏捷的进攻者思维,同时保留作为碳氢资源专家的运营韧性及规避风险的意识。例如,BP选择了将其传统的勘探、生产及炼油业务融合并入一个事业部,而将许多低碳相关增长业务融合并入另一个事业部;
创新能力和文化如何植入增长业务领域,同时实现与中游和交易等现有业务有机融合,以实现整合价值最大化?资本分配和风险管控等公司管理流程也需把握传统碳氢业务和低碳机遇,有效开展优化;
如何重新构建投资者主张,确保“新”和“旧”业务的价值都能充分体现在股价中?投资者能否在面对传统油气企业20%的产能转型低碳业务之前对股票进行“重新估值”?企业如何吸引成本有竞争力的资本,尤其当低碳业务机会的资本成本要比传统油气投资低2.0-2.5%才能开展有效竞争时?
最后,公司应在什么时间点让低碳业务成为完全独立的业务,有自己的领导管理层和资产负债表?
国内外油气企业已经在不少方面进行了创新尝试,上文提到的BP加大了数字化创新平台LaunchPad?的投资力度,加速孵化面向数字化转型及绿色低碳转型的新业务、新服务和新方案。
我们看到国内某区域燃气集团利用数字化推进网格化新零售转型,帮助更高效服务C端客户;山东某民营炼油企业通过线上线下相结合的加油站多业态零售和基于大数据驱动并优化的会员系统,加速新零售转型;某油气民企也正在布局工业“拼多多”,以实现低碳的创新业务转型。
尽管能源转型的实际速度和道路尚未明晰,但以打造低碳能源体系为最终目标已经是毋庸置疑的共识了。每家能源油气公司都会根据自身的起点和愿景以不同的方式调整战略。
正如参加油气气候倡议OGCI的企业CEO们在2020年5月的公开信中所阐述的那样:“新冠危机进一步明确了我们的关键重点:健康、安全和环境保护,同时提供社会所需的能源和重要产品来支持经济复苏”【4】。作为CEO,他们将塑造所在公司的未来经济。
历史经验反复证明了当前的成功企业可能会在新时代来临时迅速出局。今天油气企业面临的挑战是如何适应低碳时代—在哪个领域投入以及如何改变公司。我们希望对上述三大根本性问题的探索能够帮助油气企业走上正确的道路。
麦肯锡针对中国油气企业现状,围绕“碳中和”和可持续发展领域列出6大主要业务(见图3),包括可持续发展和业务组合战略规划、绿色新业务打造和共建、低碳运营转型、风险管理和绿色金融,可持续投资研判、以及端到端可持续发展转型(包括能力建设和技术支持)。同时我们对油气企业关心的电池(EV和储能)、CCUS、氢能、水和自然资源等议题也展开了专门的全球研究。

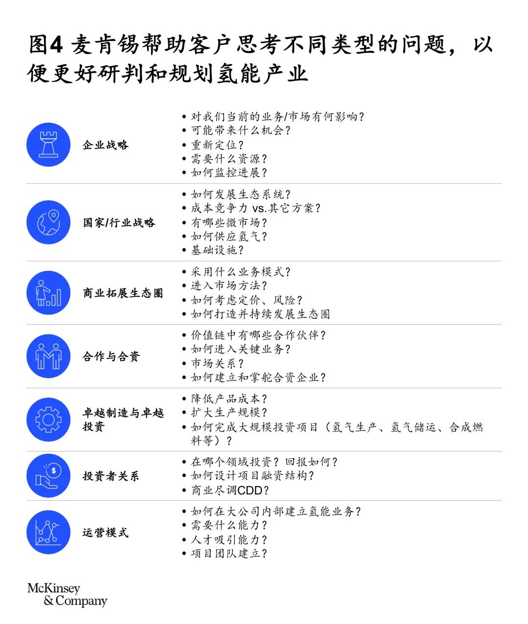
以氢能为例,我们帮助全球多家传统油气企业和新兴能源企业以更细的颗粒度,短中长期相结合,从未来布局和长线投资角度更全面地研判和指导规划各自的氢能产业,从企业战略到宏观议题,从生态布局到布局合作模式,从卓越投资到卓越制造,从投资者关系到运营模式等,全方位地开展深入研究(见图4)。

中国油气企业实现零碳排放目标,既是挑战也是新型绿色低碳业务的发展机遇。我们把碳中和可持续发展业务领域的转型思考逻辑和方法、重点关注点、生态链的解决方案案例和心得体会洞见等整理成文,希望能够帮助中国油气企业应对多变的外部环境,也希望能够触发业界更多的思维和观点碰撞,与各方共同构建零碳社会。
【1】《2020年北美油气破产债务达到历史新高,且预计仍将增长》,Rystad Energy 的新闻稿,2020年10月22日,rystadenergy.com
【2】《Neste 在加州开放4个新的可再生柴油加油站》, Green Car Congress, 2020年7月24日,greencarcongress.com
【3】Krysta Biniek, Kimberly Henderson, Matt Rogers, 和Gregory Santoni, 《通过碳捕获、利用及封存推动二氧化碳排放接近零(及更多)》,2020年6月30日,McKinsey.com
【4】《石油和天然气气候倡议CEO的公开信》,2020年5月26日,prnewswire.com
