您现在的位置是:首页 > 新闻资讯网站首页新闻资讯
模块化建造巨头“华山论剑”:国内外油气市场未来可期
近日,模块化建造巨头博迈科海洋工程股份有限公司、惠生工程(中国)有限公司、森松集团等行业领先的模块化装备建造和工程服务的综合供应商纷纷确认将派出模块化制造与采购负责人作为演讲嘉宾参加6月23-24日在上海举办的“第十一届中国石油化工装备采购国际峰会暨展览会(CSSOPE 2021)”,和众多行业领先企业一起齐聚大会,可谓“华山论剑”,与油气企业、工程公司、服务商、供应商与制造厂家共同探讨油气行业发展趋势、挑战与商机,值得业界期待。
模块化建造业务市场前景广阔,政策推动国内海洋油气强势复苏。与传统建造方式相比,模块化建造兼具时间和成本优势,未来几年,北极圈、环太平洋及欧洲地区模块化建造业务需求巨大,市场前景广阔。当前亚太地区LNG贸易及天然气化工蓬勃发展、国内海洋油气强势复苏背景下,企业在手订单预计未来2~3年业绩将快速增长。行业知名公司如博迈科、惠生、森松、COOEC、巨涛等企业主要业务为大型模块建造、油气及海洋工程装备建造及技术服务,服务领域涉及上游油气开发设施和中下游的LNG设施、炼化与化工设施等,提供多种类型产品,包括石油和天然气化工厂的核心模块、FPSO(海上浮式生产储卸油装置)上部模块、海洋工程以及石油天然气处理设备等。目前,我国模块化建造企业在大型模块装备建造方面具有国际领先的综合实力,已成功为国际主流能源公司和工程总包商交付多个优质项目。
模块化建造将成为未来大型工程、装备建设领域的发展趋势。石油领域模块化方案最早在海洋钻井平台的建造中采用,随后逐渐被石油、化工和油气田工程认可和推广。目前模块化建造在国际项目上越来越广泛的被各大石油公司使用,将成为未来大型工程、装备建设领域的发展趋势。
模块化建造方案可有效降低成本,缩短项目工期。与传统建造模式相比,由于大型装置的生产单元按功能要求和运输限制条件分割成多个模块,各部分可同时开工,大幅缩短了建造周期。以独山子8台15万吨乙烯裂解炉为例,相比现场安装模式,模块化在几乎各个环节均大幅提升效率,而且这种建造方案允许模块异地建造再运回现场组装,有效避免了欧美地区昂贵的人员和场地成本。
模块化建造业务应用领域广泛,具有巨大的潜在市场空间。预期未来几年,包括北极、北美以及澳洲等环太平洋地区LNG设施、FPSO及化工工厂模块化建造领域的大型建造订单市场规模潜力巨大,其他如海上风电、海上牧场等领域也存在诸多模块建造业务的潜在机会。
中国将成为未来全球天然气消费增长的主要来源。过去10年亚太地区天然气消费量快速增长,复合增速达5.1%,远高于同期全球增速2.5%,2018年亚太地区贡献了全球天然气消费增长的井30%。据国际能源署(IEA)预测,到2040年,亚太地区将引领全球天然气消费增长,其中中国占全球天然气消费增长的28%,是全球增量最大的国家。
国内天然气产量增长相对不足,进口需求不断增加。2019年我国天然气表观消费量3034 亿立方米,同比增长7.5%,过去3年我国天然气表观消费量快速增长,复合增速达13.3%。2019 年我国天然气产量1731亿立方米,同比增长8%,过去3 年复合增速为8.1%,不及同期消费量增速。国内天然气产量增长相对不足,导致我国进口需求不断增加,天然气对外依存度也逐年提升,2019年中国天然气(0.435, 0.00, 0.00%)对外依存度上升至43%。
LNG进口量增速远超管道气,将成为未来主要增量。当前我国天然气进口包括管道天然气进口和LNG 进口,2018年我国LNG进口量为735亿立方米,同比增长38.8%,进口管道气479亿立方米,增速为20%,过去3年我国LNG进口量增速一直远高于管道气增速。自2017年LNG进口量首次超越管道气后,LNG已成为我国进口天然气的主要来源,2019年我国天然气来源中,进口LNG占比为27%,LNG进口量占进口天然气比例达到63%。由于管道建设周期长,且只能用于陆上进口,对气源和沿线政治稳定性均有较高要求,难以满足快速增长的进口需求,预计LNG将成为未来主要增量。
中国附近LNG主要出口国的项目建设需求进一步上升。2018年,中国LNG进口主要来自澳大利亚、卡塔尔、东南亚、美国、俄罗斯等。随着中国LNG进口量不断增加,液化天然气产业进一步扩张,预计亚太地区LNG设施需求量将相应扩大。据不完全统计,2018至2019年,全球范围内11个LNG新建项目获批,俄罗斯、加拿大、美国、澳大利亚等主要LNG出口国均有LNG工厂建设需求。其中,俄罗斯的YAMAL-北极(YAMAL-北极)项目采用LNG设施模块建造,仅YAMAL和北极LNG-2项目总投资额分别高达270亿和 255 亿美元,目前该项目投资已规划至2025年。
北极地区油气资源丰富。北极是未来油气勘探开发重要的战略接替区,IEA预测北极圈内石油和天然气可采资源量分别超过120亿吨和320亿吨,占全球的13%和30%。目前有领土位于北极圈内的国家包括俄罗斯、加拿大、美国、丹麦(格陵兰岛)、芬兰、瑞典、挪威和冰岛等8个国家。其中俄罗斯领土和控制海域面积均最大,IHS Markit预计俄罗斯占北极圈内的油气资源比例高达52%尤为丰富。北极地区环境恶劣,模块建造是最安全可靠的开发方案。俄罗斯将北极圈内的油气资源列入了2030能源发展国家战略,目前批准已28个油气区块开发许可。北极圈内终年寒冷,其气候特征使天然气开发和液化具有明显的成本优势,同时,东亚及东南亚地区的经济增长也为北极地区的油气资源提供了充足的市场。受限于恶劣的环境及气候条件,北极地区大型工程建设存在安全风险大、成本高、周期长的特点,采用模块化建造是最安全可靠的开发方案。
北极地区模块化建造市场空间巨大。Novatek是俄罗斯最大的独立天然气生产商,根据Novatek公告,该公司在北极地区制定了长期的大规模投资计划,目标到2025年形成5700~7000万吨/年的LNG加工及出口能力。目前已全部投产的YAMAL项目总产能为1800万吨/年,对应总投资额270亿美元,北极 2项目1期规划产能1500万吨/年,对应总投资额255亿美元。按照上述两个项目单吨产能平均投资计算,形成5700~7000万吨/年的总产能需投资800~1100亿美元,估计未来5年仅Novatek在北极地区将有300~600亿美元投资用于LNG装置建造。YAMAL LNG项目是一个包括天然气生产、液化和运输的综合项目,是依托俄罗斯国家战略,由Novatek于2014年在北极地区率先启动的首个大型液化天然气项目。YAMAL LNG项目于2017年12月8日正式投产,三条YAMAL液化天然气生产线的总产能可达1650万吨/年。大部分YAMAL液化天然气运往西北欧,成为欧洲液化天然气进口的主要来源,取得巨大收益。2018年,俄罗斯LNG出口量大幅增长至249.4亿立方米,同比增长61.5%,约占全球能源市场的5.8%,较2017年提高1.9%。北极LNG-2项目是Novatek在俄罗斯北部YAMAL LNG项目之后的又一大型液化天然气项目。北极LNG-2项目位于西伯利亚北部的格达半岛,距离YAMAL液化天然气公司约30公里,预计总产能可达1980万吨/年,Novatek已在北极地区制定长期投资规划,预计未来面向中国的LNG出口量也将进一步提升。
关于CSSOPE
近日,越来越多的国际石油化工企业采购中心负责人与“第十一届中国石油化工装备采购国际峰会暨展览会(CSSOPE 2021)”会务组确认,将参与6月23-24日在上海举办的CSSOPE 2021。在国内疫情有效控制及油价有望回升的背景下,CSSOPE再次人气爆棚,体现石油化工产业复苏和发展的可喜迹象。
2020年,受疫情和国际形势影响,全球经济遭遇重挫,给企业供应链带来了新的挑战。目前国内市场已基本恢复,海外大宗品市场呈现出需求端复苏而供给端不足的态势,这是国内石油化工装备企业的良好出口机遇,也是企业在采购供应链上大有作为的最好时机。作为国内首个为石油石化行业采购商与供应商搭建的专业交流对接平台,CSSOPE 2021将再次邀请石油化工行业领导、采购专家、企业高层共聚上海,以“通过‘双循环’下的供应链与采购管理创新,加速转型升级推动石油化工产业复苏和发展,”为主题,共议行业发展之路。大会将设置两天的大会交流和精品展览,还有精彩纷呈的欢迎晚宴、茶歇及会后参观厂家的能够丰富的交流活动。其中峰会设置 “全体大会”及五个分论坛,专场围绕目前行业趋势、热点痛点及技术解决方案展开,将由行业领袖进行“高端讲座”,介绍全球发展趋势(经济、政治、油气、石油化工、工程项目等)、以及中国供应商如何“走出去”更能体现自身优势和竞争力。第一天将邀请Aramco、SABIC、BASF、法液空、Kiewit Corp、L&T、SK E&C、Wood等国际企业的采购负责人及国内三大油、石油石化企业参与演讲,第二天分论坛包含新市场分论坛包括——碳中和、新能源、新材料专场、一带一路项目专场、老旧工厂维护与升级改造专场;新技术分论坛包括——模块化专场、数字化交付专场、数字化采购专场、MRO电商专场;新服务分论坛将包括——质量与检验专场、物流专场、采购培训专场、人才交流专场;“供采见面会分论坛”将包括万华采购专场、TfS专场、“一对一”供采对接专场。
作为国内首个为石油石化行业采购商与供应商搭建的专业交流对接平台,中国石油装备采购国际峰会(CSSOPE)历经十年积淀,已连续为包括壳牌、BP、沙特阿美、挪威国油、道达尔、朗盛、印度信诚、巴西国油、巴斯夫、陶氏、福陆、沃利、德希尼布FMC、派特法、中石油、中石化、中海油、延长油田、万华、天辰、惠生、成达、恒逸、盛虹、恒力、鲁西等众多采购巨头为代表的国内外采购商提供年度聚会、交流采购经验、沟通行业信息、了解最新技术设备和解决方案的最佳场所。
目前国际订单受到影响,但国际业主和EPC公司均表示,为了降低生产成本,将在中国不断扩大供应商寻源,疫情期间也不间断地进行网上询比价采购、动态竞价采购、网上招标采购,也正是设备厂家和服务提供商做好内功、提前准备入网并投标、与国际知名公司建立了长期稳定的合作关系的最佳时机。CSSOPE利用其遍布全球的采购资源,充分发挥国际采购能力和市场控制能力,在为中国石油石化设备供应商、主力供应商提供采购招标信息的增值服务,大力推动带动“中国制造”装备出口,石油地质专用管、管线钢、钻头、压缩机组、阀门等石油石化材料和设备辐射到中东、南美、加拿大、俄罗斯、印度等多个国家和地区,CSSOPE将继续携手海内外朋友,共谋未来全球石油化工装备事业的发展。
中国石油化工装备采购国际峰会暨展览会(CSSOPE)已成为全球石油化工设备的采购商、用户买家、业主和EPC公司以及销售代理、分销商、库存商和贸易商的年度聚会场所,除了行业买家,很多优秀供应商也选择参与CSSOPE采购峰会暨展览会平台,与采购商建立人脉关系,即使身在国内,也可实时关注和跟进国际项目动态,建立人脉,找到商机,打开销路,应对挑战。CSSOPE 2021设置采购峰会及精品展览、厂家参观,会议期间设置丰富的交流活动:采购商&赞助商&展商答谢晚宴、中国采购联谊招待酒会等,为国内外采购商提供年度聚会、交流采购经验、沟通行业信息、实地考察供应商的最佳场所,将成为石油天然气、化工、海工、LNG行业、新能源、煤化工、MRO采购和工业品电商、采购商与供应商的重要交流平台,众多石油天然气和石化界采购高层和供应商决策层和设备技术服务供应商将参与大会,促进中国企业与全球采购商的对接和对话,促进合作,共克时艰。
附件1:CSSOPE 2021 拟定日程
6月23日(第一天)全体大会
08:55-12:30 高端讲座
14:00-15:40 国际EPC采购专场
15:40-17:00 国内采购专场
18:30-20:00 CSSOPE颁奖晚宴
6月24日(第二天)分论坛
分论坛一: 新市场
专场1:碳中和、新能源、新材料采购专场
专场2:一带一路项目专场
专场3:石油化工设备维护检修与升级改造专场
专场4:设计院采购专场
分论坛二: 新技术
专场1:模块化采购专场
专场2:数字化交付专场
专场3:数字化采购专场
专场4:MRO 采购专场
分论坛三: 新服务
专场1:质量与检验专场
专场2:工程物流专场
专场3:采购培训专场– 线上线下结合
专场4:人才交流专场
分论坛四: 供采见面会
专场1:TfS 采购专场
专场2:企业采购专场
专场3:企业采购专场
专场4:企业采购专场
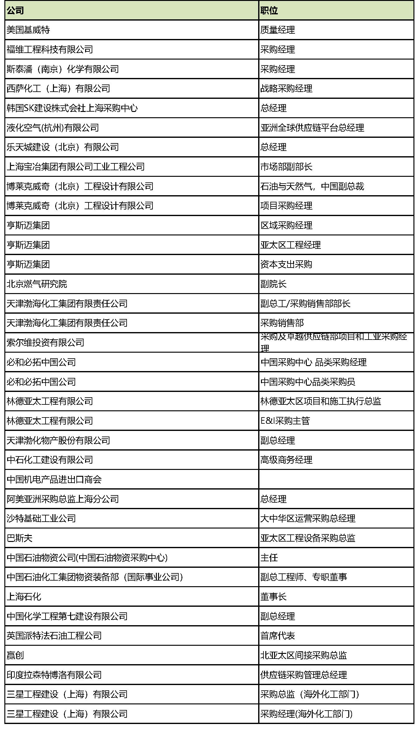
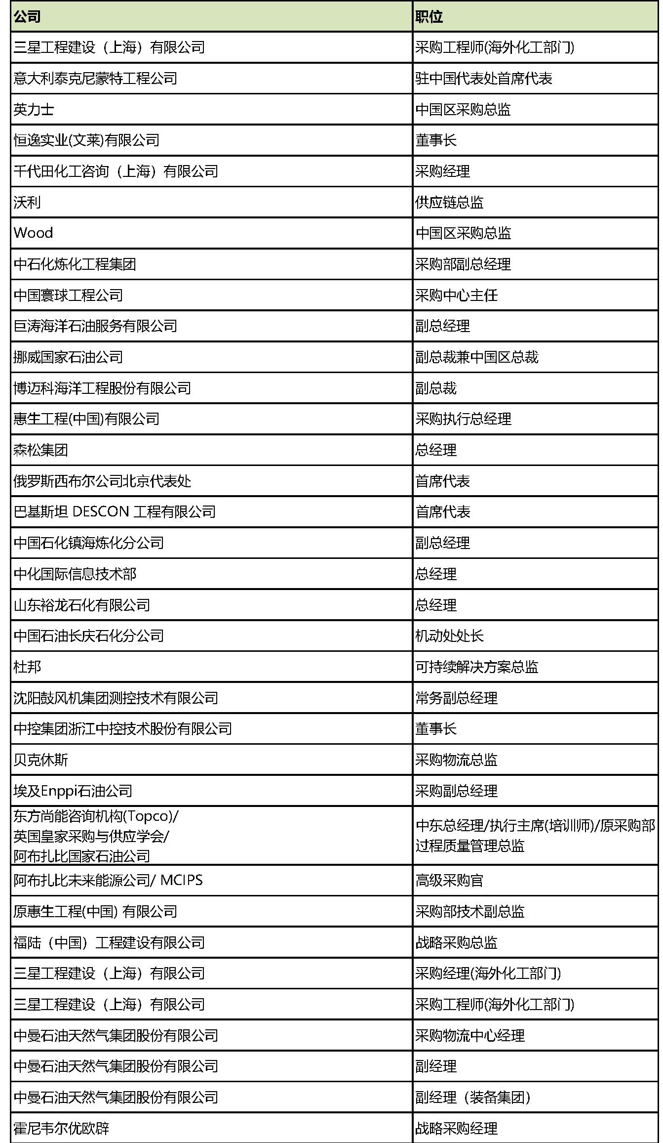
附件2:CSSOPE 2021 部分嘉宾名单



注:仅列举部分采购商,排名不分先后。
附件3:CSSOPE 2021 部分供应商名单
浙江国邦钢业有限公司
江苏圣珀新材料科技有限公司
浙江久立特材科技股份有限公司
凯睿达粉体工程(上海)有限公司
上海华襄机械有限公司
北京凯隆分析仪器有限公司
浙江岩石机械检测有限公司
湖南苏普锐油气装备科技有限公司
明迈防爆技术(上海)有限公司
浙江青山钢管有限公司
北京多维艾斯特国际工程技术有限公司
华荣科技股份有限公司
天津钢管制造有限公司
合伯检测技术(上海)有限公司
创正电气股份有限公司
杭州汽轮辅机有限公司 /杭州国能汽轮工程有限公司
江苏建中新材料科技有限公司
宁波易天地信远密封技术有限公司
江阴市华昌不锈钢管有限公司
浙江中达新材料股份有限公司
上海唐工纺防护装备科技股份有限公司
上海明通实业发展(集团)有限公司
厦门新长诚钢构工程有限公司
上海高创电脑工程技术有限公司
无锡派克新材料科技股份有限公司
杭州锅炉集团股份有限公司
新乡市胜达过滤净化技术有限公司
扬州贝克工程技术咨询有限公司
芜湖寰宇检验技术有限公司
浙江欧菲石油设备有限公司
扬子竣业过程装备分公司
宝丰钢业集团有限公司
扬州华展管件有限公司
宁波坤远紧固件有限公司
苏州云白环境设备股份有限公司
张家港富瑞重型装备有限公司
等等
附件4:CSSOPE 2021 部分采购信息汇总
上海宝冶集团
采购需求:暖通、管道、水泵等
项目名称:中船军工项目(业主/运营商:中船)、 太钢科技项目(业主/运营商:太钢)等
天津渤化物产股份有限公司
采购需求:通用类的阀门、管件、管材、电机等
中石化工建设有限公司
采购需求:压力容器、防水材料、管道阀门等
项目名称:
1、空气化工项目(业主/运营商:空气化工)
2、陕煤集团乙二醇项目(业主/运营商:陕煤集团)
Samsung Engineering(Shanghai) Co., Ltd.
采购需求:
压缩机,电机等转动设备;
压力容器,塔器等静设备;
阀门,管道类,电器类,仪表类;
管材、管配件、涂层等管道系列产品。
采购要求:有海外业绩的石油化工供应商,采购针对海外石油化工项目,要求相关供应商有一定出口经验
项目信息:
项目1:墨西哥PEMEX Dox Bocas Refinery
项目2:马来西亚Sarawak Metharol 500 MTPD
项目3:沙特先进石化(AGIC)PDH-PP朱拜尔二期石化项目
中曼石油天然气集团股份有限公司
采购需求:柴油机、电机、泥浆泵配件、钻井专用设备、井口、井下工具、安全设备等
项目信息:
350离线钻机
40低温钻机
沙特水井项目
自动化猫道项目
泥浆泵项目
Honeywell UOP China
采购需求:Pressure Vessel 压力容器、Skid 撬块、Boiler 余热锅炉、Steel Structure 塔架钢结构、Casting 铸件
亨斯迈集团(Huntsman Corporation )
采购需求:静设备,阀门,换热器,管道及管配件,钢结构等
博莱克威奇(北京)工程设计有限公司
采购需求:压缩机,泵,压力容器,换热器,阀门,管道,管件,变压器,开关柜,电器材料,仪表,控制系统,检验服务,运输服务等
林德集团
采购需求:压缩机、汽轮机、电机、泵、换热器、储槽、阀门、管道材料等
项目名称:ZRCC 2 、Goduck、Pyeongtaek 3 、 Ulsan PLL3等
斯泰潘(南京)化学有限公司
采购需求:动静设备,电气,仪表等设备
法国液化空气集团
采购需求:换热器、钢结构、压力容器、炉子等设备
道达尔
采购需求:加油机、油罐、充电桩及润滑油实验室仪器设备
西萨化工(上海)有限公司
采购需求:高速泵、真空泵、仪表等设备
博迈科海洋工程股份有限公司
采购需求:

项目信息:

森松(江苏)重工有限公司
采购需求:
设备(泵、压缩机、物料处理设备等)
阀门、仪表
板材、管材和锻件等原材料
NOV 国民油井
采购需求:
泵/阀组件: 铸件,锻件,加工件 (国内加出口)
阀门配套 (出口)
换热器组件和成套 (国内用)
搅拌器配件:铸件,长轴,焊接件 (国内用)
电磁阀以及电气成套
注:仅列举部分采购信息,如需全部,请联系大会主办方!
诚挚邀请业界领先企业与精英人士参与。
敬请联系主办方预订有限席位(标准展位已经售罄,光地展位仅余2个)!
联系我们
第十一届中国石油化工装备采购国际峰会暨展览会(CSSOPE 2021) 组委会
东方尚能咨询机构(Topco)
手 机:15801128545 秦女士
E-mail:crystalqin@topcoevents.com
大会官网:www.petroequipsourcing.com
公司官网:www.topcoevents.com
