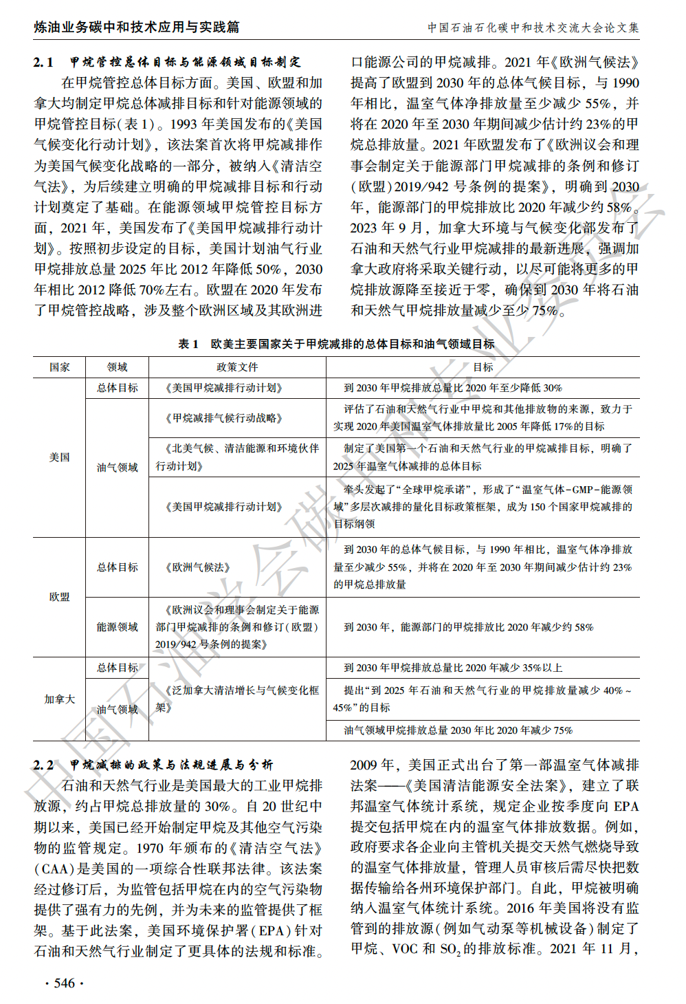
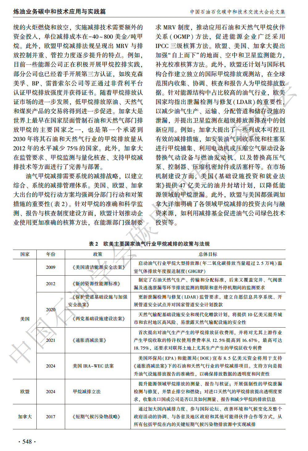
您现在的位置是:首页 > 新闻资讯网站首页新闻资讯
欧美国家油气储运甲烷排放管控分析与启示
欧美国家油气储运甲烷排放管控分析与启示文/田望 李晓枫 任磊 王梓琪 杨传明国家石油天然气管网集团有限公司科学技术研究总院分公司国...
欧美国家油气储运甲烷排放管控分析与启示
文/田望 李晓枫 任磊 王梓琪 杨传明
国家石油天然气管网集团有限公司科学技术研究总院分公司
国家石油天然气管网集团有限公司
力鸿低碳环保科技(北京)有限公司
国家石油天然气管网集团有限公司西南管道有限责任公司





下一篇:寰球,何以托举“大转型”?
