您现在的位置是:首页 > 新闻资讯网站首页新闻资讯
2035亿!中国化学签约新项目
获悉,7月17日,中国化学发布公告,2024年1-6月,公司共签约合同总金额2035.69亿元,其中建筑工程承包合同金额约1944.34亿元。按地域来看,境内1622.32亿元,境外413.37亿元。

图源:中国化学
1-6月,中国化学共签订2749个项目,其中,单笔超过5亿元的项目有73个(具体清单见文章尾部),涉及包括万华化学、荣盛石化、湖北宜化、东粤化学、大全新能源、翔福新能源等多个巨头的项目,单笔最大金额高达81.8亿元,为中国五环在埃及签约的三期化肥项目总承包合同。
部分重点项目介绍如下:
(1)湖北宜化新能源有限公司 20 万吨 /年烧碱搬迁节能改造项目 EPC 工 程总承包合同
该项目点位于姚家港化工园区B区,计划2024年5月开工建设,2025年10月建成投产,主要生产装置有20万t/a烧碱装置、5000t/a氢纯化装置及1MW氢能发电装置,主要产品为烧碱、副产氯气/液氯、氢气、盐酸、次氯酸钠、芒硝等。
(2)璞烯晶新材料(上海)有限公司新能源专用聚烯烃特种材料项目合同
该项目总投资22.5亿元,计划分两期建设,其中一期规划建设14万吨产能,预计2025年三季度投产,同期启动二期项目建设,预计2026年三季度投产。项目全部投产后将达到28万吨/年的超净高纯高分子量聚乙烯生产规模。
(3)荣盛金塘新材料-A4 标段(PEO、乙氧基化、聚醚多元醇、空分/空压、 西区原料罐区等)建安工程石油化工建设工程施工合同;荣盛新材料(舟山)有限公司金塘 项目 2 标段建安工程合同
该项目涉及的产品包括新建60万吨/年丙烷脱氢装置、30万吨/年PEO装置、100万吨/年EVA联合装置、20万吨/年POE装置、40/88万吨/年PO/SM装置、40万吨/年PTT装置、50万吨/年BDO装置、20万吨/年PBS装置、40万吨/年PBT装置、48万吨/年聚醚多元醇装置、120万吨/年ABS装置、2×26万吨/年聚碳酸酯装置、10万吨/年PCT装置、10万吨/年PCTG装置、5万吨/年UHMWPE装置、2×45万吨/年PP装置、60万吨/年聚氨酯弹性体装置......
(4)赞比亚年产 30 万吨合成氨、52万吨尿素项目 EPC+0M合同
4月16日,中国化学赛鼎公司与赞比亚Blooming Chemical Industry公司签署赞比亚30万吨/年合成氨、50万吨/年尿素项目。同时Blooming Chemical Industry公司还与赞比亚发展署签署了投资促进保护协议。该EPC项目合同金额达35.04亿元人民币,主要以当地煤为原料,通过煤气化及净化技术生产尿素产品。
(5)四川瑞柏电子化学品及配套项目(一期)EPC 总承包合同
该项目落地于自贡川南新材料化工园区,EPC合同金额达28.8亿元。主要以天然气为原料,生产乙醇、氯碱,再生产醋酸的下游产品,配套新能源锂电池电解液生产,投产后预计年产值300亿元。
瑞柏集团醋酸甲酯产能占国内一半以上。公司目前在江苏、安徽、河南等地布局了8家子公司,其中,四川瑞柏新能源材料有限公司的投资是最大的。该项目全面投产后,瑞柏集团绿色溶剂与新材料产品数量将达到80个,总化学品规模达到500万吨,其中电子化学品数量超过30%。
(6)万华匈牙利博苏化学 40 万吨/年VCM 项目总承包合同
4月11日,万华匈牙利宝思德化学(BorsodChem)40万吨/年VCM(氯乙烯)项目EPC总承包合同签约暨开工仪式在匈牙利宝思德化学工业园顺利举行。
(7)万华化学(福建)有限公司 TDI 一期扩建 33 万吨/年项目设计采购施工总承包合同
4月,万华化学官方网站分别发布万华化学(福建)有限公司TDI一期技改扩能36万吨/年项目、万华化学(福建)有限公司TDI二期扩建36万吨/年项目环评一次公示。上述项目此前计划33万吨/年,后变更为36万吨/年,承包合同金额达17.32亿元。项目涉及硝化单元、酸浓缩单元、氢化单元、光化单元、精制单元等扩能改建。
(8)联合太阳能多晶硅(FZC)有限公司阿曼多晶硅年产10万吨高纯硅基材料项目标段 A、标段 D施工总承包合同
联合太阳能多晶硅(FZC)有限公司年产10万吨高纯硅基材料项目位于迪拜和阿曼首都马斯喀特之间的苏哈尔港口自贸区,该项目投资超过13.5亿美元。占地16万平方米,预计将于明年投入运营。
(9)新疆俊瑞拜城新能源规模化制绿氢项目设计采购施工一体化总承包合同
新疆俊瑞拜城新能源规模化制绿氢项目,建设年产1.44万吨绿氢,总规划面积为350079平方米,主要包括电解槽40套,高压储氢瓶40组。该合同金额7.11亿元。
(10)万华化学(福建)有限公司MDI一体化气体扩能改造项目
TDI一期技改扩能项目将在现有TDI一期装置区生产工艺(硝化单元、酸浓缩单元、氢化单元、光化单元、精制单元)的扩能改造,产能由25万吨/年扩展为33万吨/年。同日,万华化学公告万华福建工业园MDI一体化扩能配套项目——气体扩能改造项目环境影响评价信息第二次公示。
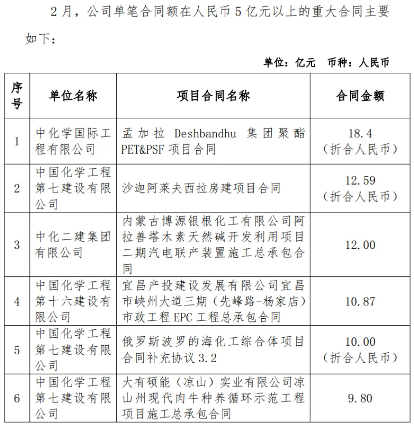
(11)孟加拉Deshbandhu集团聚酯PET&PSF 项目
该项目是中国化学在海外承揽的第一个聚酯项目,也是目前南亚地区单套规模最大、产品种类最全的聚酯项目。项目折合人民币拟投资18.4亿元,包含日产1200吨瓶级聚酯切片生产线、日产225吨聚酯短纤维装置及日产175吨纤维级聚酯切片装置,建设单位为中化学国际工程有限公司。
(12)浙江嘉化能源化工股份有限公司30万吨/年氯乙烯(VCM)二期项目
该项目建设内容为30万吨/年氯乙烯(VCM)主装置及配套辅助设施,建设单位为中国成达工程有限公司,合同金额7.54亿元。
(13)青海省海西州新建年产5万吨高纯晶硅设计采购施工项目
该项目位于德令哈工业园 ,分两期建设完成,项目一期投资近50亿元,年产5万吨高纯多晶硅,此次总承包合同金额6.98亿元。青海南玻日升新能源科技有限公司成立于2021年,由中国南玻集团股份有限公司出资成立。该项目投产将助力南玻集团形成以多晶硅为龙头的光伏全产业链布局。
(14)江西赣锋循环科技有限公司年产2万吨碳酸锂及8万吨磷酸铁项目
该项目总投资15亿元,主要通过拆解退役电池生产电池级碳酸锂及磷酸铁等。项目达产后,可形成年产2万吨电池级碳酸锂、8万吨电池级磷酸铁生产能力。该项目合同金额5亿元,由中国化学工程第六建设有限公司牵头负责。
(15)当阳市睿阳新材料科技有限公司年产3万吨醋酸纤维片采购、施工项目
该项目总投资11.4亿元,主要建设年产3万吨醋片生产线及配套,预计2024年12月建成投产。当阳市睿阳新材料科技有限公司成立于2023年6月,是湖北新阳特种纤维股份有限公司全资子公司。该项目建设承包合同金额6.5亿元,由中化二建集团有限公司牵头负责。
(16)万华化学(福建)年产80万吨PVC项目二期
该项目主要建设年产PVC80万吨、25%wt盐酸7.52万吨、EDC128万吨、VCM80万吨。分两期建设,一期/二期均建设产能各占总产能50%。
(17)内蒙古翔福新能源年产20万吨锂电池负极材料一体化项目
总投资预计82亿元,分两期建设,每期建设10万吨,其中一期计划施工周期24个月,二期计划施工周期20个月,建设地为乌兰察布市辉腾锡勒绿色经济开发区商都产业园。滨海能源现已拥有翔福新能源10万吨前后端项目、拟投资建设的20万吨负极材料一体化项目、鑫金马4万吨负极材料一体化项目。
(18)广东东粤化学20万吨/年混合废塑料资源化综合利用示范性项目等
项目总投资119998万元,新建20万吨/年废塑料综合利用装置及配套设施,采用混合废塑料深度催化裂解制化工原料(CPDC)新技术,将废塑料资源转化为富气等碳氢化合物,主要产品包括干气、液化气、汽油。
附1-6月,重点项目清单:
















